EasyManua.ls Logo

NEC SL1100 - Page 348

NEC SL1100
864 pages
To Next Page IconTo Next Page
To Next Page IconTo Next Page
To Previous Page IconTo Previous Page
To Previous Page IconTo Previous Page
Loading...
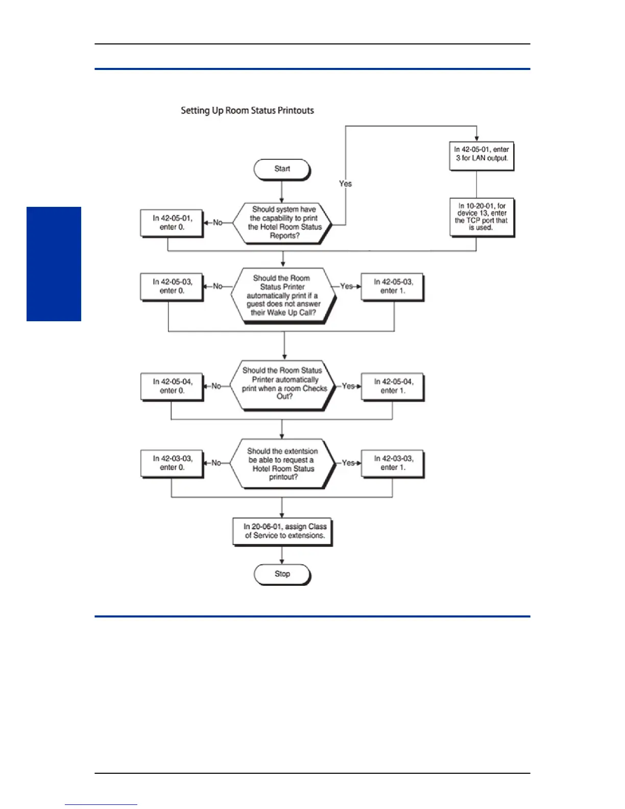
Setting Up
Operation
To have your printer output the Room Status Printout:
Your printer should be located conveniently next your telephone.
1. Lift the handset.
2. Dial 642.
SL1100
ISSUE 2.0
1-336
Hotel/Motel - Room Status Printout
H

Table of Contents

Other manuals for NEC SL1100

Related product manuals