EasyManua.ls Logo

Novy 828 - Page 16

Novy 828
Print Icon
To Next Page IconTo Next Page
To Next Page IconTo Next Page
To Previous Page IconTo Previous Page
To Previous Page IconTo Previous Page
Loading...
16
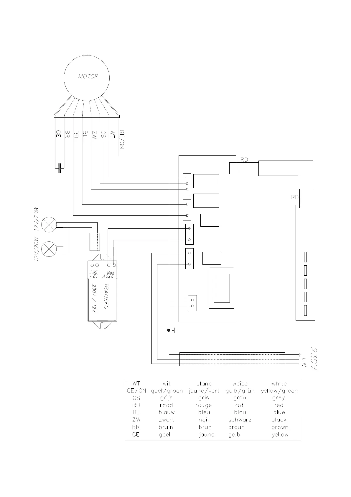
Elektrisch schema - Schéma électrique - Elektrischer Schaltplan - Electrical scheme
828 - 829

Related product manuals