EasyManua.ls Logo

Omron R88M-K40030H-S2 - Block Diagram for Position Control Mode

Omron R88M-K40030H-S2
484 pages
To Next Page IconTo Next Page
To Next Page IconTo Next Page
To Previous Page IconTo Previous Page
To Previous Page IconTo Previous Page
Loading...
6-7
6-3 Cyclic Synchronous Position Mode
OMNUC G5-series AC Servomotors and Servo Drives User’s Manual (with Built-in EtherCAT Communications)
6
Drive Profile
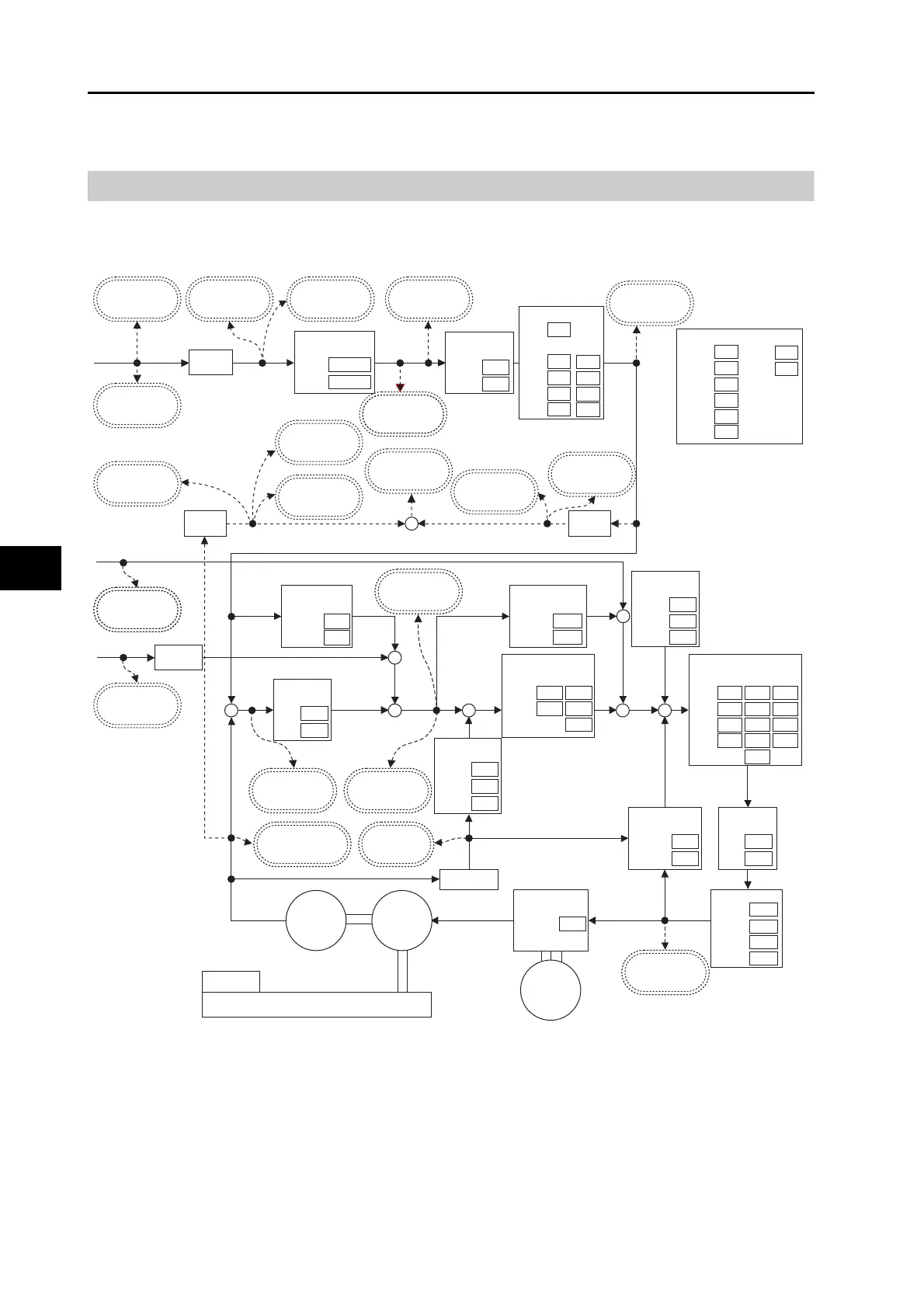
Block Diagram for Position Control Mode
The following block diagram is for position control using an R88D-KN@@@-ECT-series Servo
Drive.
Note 1: Numbers within parentheses are sub-index numbers.
Note 2: Numbers within boxes are hexadecimal index numbers.
3611
Speed
Feed-forward
Gain 3110
Filter 3111
6091(01)
6091(02)
FIR
3818
3222
+
Position
Control
1 3100
2 3105
+
+
1
3214
2
3216
3
3218
3215
3217
32
19
4
3220 3221
3213
+
3607
3608
3609
3623
3624
Setting 2
3114
Mode
3115
Delay Time
3116
Level
3117
Hysteresis
3118
Switching Time
3119
Setting 3
3605
Ratio
3606
3104
3109
3521
60E0
60E1
3112
3113
+
+
+
++
+
3103
3108
3610
Notch Filter
3203
3206
3209
3212
Depth
3202
3205
3208
3211
Width
1
3201
2
3204
3
3207
4
3210
Frequency
Adaptive Filter Selection
3200
3102
3107
Linear Integral
Inertia Ratio
1 3101
2 3106
3004
+
+
MAX 6072
+
+
607A hex
Target position
[command units]
6062 hex
Position demand
value [command
units]
4015 hex
Velocity Demand
Value [command
units/s]
4016 hex
Motor Velocity
Demand Value
[r/min]
4017 hex
Motor Velocity
Demand Value After
Filtering [r/min]
Generate
Position
Command
Gear ratio forward
conversion
Numerator
Denominator
Smoothing
filter
First-order
Lag
Damping Control
Switch
Selection
Frequency
Filter
Gain Switching
6081 hex
Profile velocity
[command
units/s]
60FC hex
Position demand
internal value
[encoder pulses]
60BA or 60BC hex
Touch probe pos
1/2 pos value
[command units]
606C hex
Velocity actual
value [command
units/s]
6064 hex
Position actual value
[command units]
60F4 hex
Following error
actual value
[command units]
4018 hex
Position Demand
Value After Filtering
[command units]
401F hex
Velocity Demand Value
After Filtering
[command units/s]
Electronic
gear reverse
conversion
Electronic
gear reverse
conversion
60B2 hex
Torque offset
[0.1%]
60B1 hex
Velocity offset
[command units/s]
60FA hex
Control effort
[command units/s]
Torque
Feed-forward
Gain
Filter
Friction
compensation
Offset Value
Forward
Reverse
Speed FF
unit
conversion
Speed Control
4019 hex
Following Error Actual
Internal Value
[encoder pulses]
401A hex
Motor Control
Effort [r/min]
Speed
Detection Filter
Expansion
Setting
1
2
6063 hex
Position actual
internal value
[encoder pulses]
401B hex
Motor Velocity
Actual Value
[r/min]
Disturbance
Observer
Gain
Filter
1
2
Tor qu e
Filter
Speed detection
Encoder
Motor
Load
Current control
Response
Setting
Main
power
supply
6074 or 6077 hex
Torque demand or
Torque actual value
[0.1%]
Torque Limit
Selection
Positive
Negative

Table of Contents

Related product manuals