EasyManua.ls Logo

Omron V600-CH1D - Page 61

Omron V600-CH1D
68 pages
Print Icon
To Next Page IconTo Next Page
To Next Page IconTo Next Page
To Previous Page IconTo Previous Page
To Previous Page IconTo Previous Page
Loading...
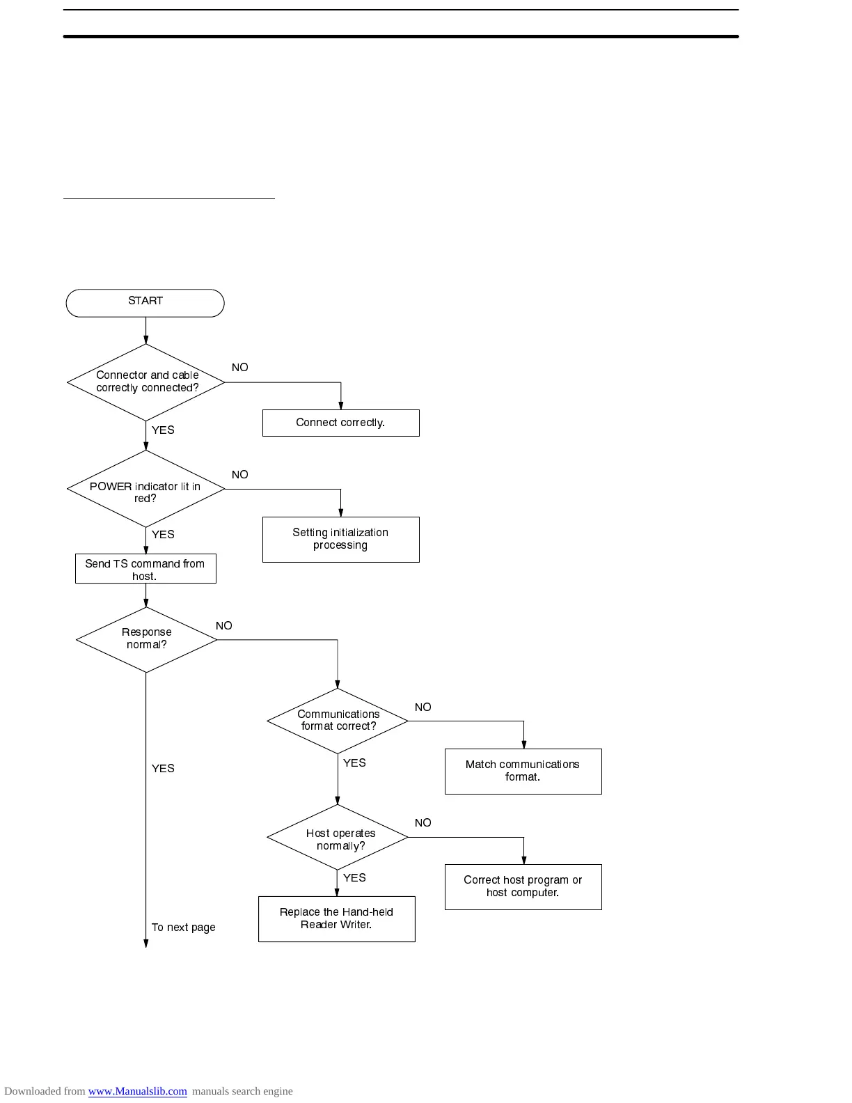
6HFWLRQ7URXEOHVKRRWLQJ )ORZFKDUW

 7URXEOHVKRRWLQJ )ORZFKDUW
:KHQ DQ HUURU RFFXUV EH VXUH WR XQGHUVWDQG WKH FRQGLWLRQV WKRURXJKO\ WKHQ DF
FXUDWHO\ GHWHUPLQH WKH OLNHOLKRRG RI WKH HUURU UHRFFXUULQJ RU ZKHWKHU WKH SURE
OHP LV UHODWHG WR DQRWKHU PDFKLQH HWF DQG IROORZ WKH IORZFKDUW SURYLGHG EHORZ
6\VWHP &RQQHFWLRQ &KHFN
0DWFK FRPPXQLFDWLRQV
IRUPDW
&RQQHFWRU DQG FDEOH
FRUUHFWO\ FRQQHFWHG"
67$57
32:(5 LQGLFDWRU OLW LQ
UHG"
&RQQHFW FRUUHFWO\
12
<(6
6HWWLQJ LQLWLDOL]DWLRQ
SURFHVVLQJ
12
6HQG 76 FRPPDQG IURP
KRVW
&RPPXQLFDWLRQV
IRUPDW FRUUHFW"
5HVSRQVH
QRUPDO"
12
<(6
+RVW RSHUDWHV
QRUPDOO\"
<(6
<(6
5HSODFH WKH +DQGKHOG
5HDGHU :ULWHU
<(6
12
&RUUHFW KRVW SURJUDP RU
KRVW FRPSXWHU
12
7R QH[W SDJH