EasyManua.ls Logo

Orient RA-TX0202B - Page 73

Orient RA-TX0202B
255 pages
Print Icon
To Next Page IconTo Next Page
To Next Page IconTo Next Page
To Previous Page IconTo Previous Page
To Previous Page IconTo Previous Page
Loading...
72
FRANÇAIS
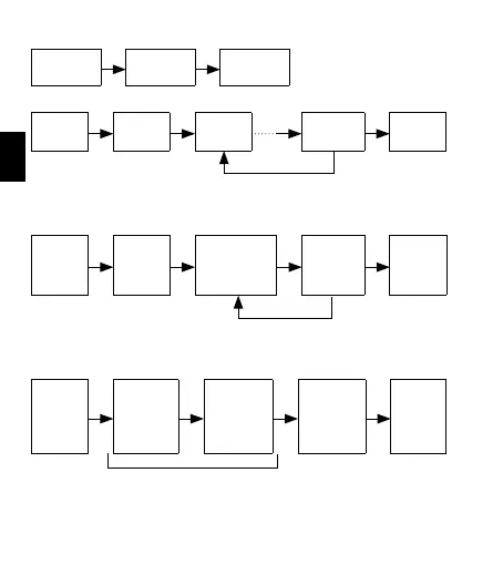
Chronométrage standard
Bouton A
Démarrage
Bouton A
Arrêt
Bouton B
Réinitialisation
Chronométrage du temps écoulé accumulé
Bouton A
Démarrage
Bouton A
Arrêt
Bouton A
Redémarrage
Bouton A
Arrêt
Bouton B
Réinitialisation
Chronométrage du temps intermédiaire
Bouton A
Démarrage
Bouton B
Temps
intermédiaire
Bouton B
Libération
du temps
intermédiaire
Bouton A
Arrêt
Bouton B
Réinitialisation
Chronométrage de deux concurrents
Bouton A
Démarrage
Bouton B
Temps
d’arrivée
du premier
concurrent
Bouton A
Le second
concurrent
arrive
Bouton B
Temps
d’arrivée
du second
concurrent
Bouton B
Réinitialisation
Le redémarrage et l’arrêt du chronomètre peuvent être
effectués plusieurs fois en appuyant sur le bouton A.
Le chronométrage et la libération du temps intermédiaire peuvent
être effectués plusieurs fois en appuyant sur le bouton B.
Les aiguilles indiquent le temps du premier
concurrent pendant le chronométrage.

Table of Contents

Related product manuals