EasyManua.ls Logo

Orient RA-TX0202B - Page 98

Orient RA-TX0202B
255 pages
Print Icon
To Next Page IconTo Next Page
To Next Page IconTo Next Page
To Previous Page IconTo Previous Page
To Previous Page IconTo Previous Page
Loading...
97
ITALIANO
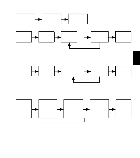
Misurazione standard
Pulsante
A
Avvio
Pulsante
A
Arresto
Pulsante
B
Reimposta
Misurazione del tempo trascorso accumulato
Pulsante
A
Avvio
Pulsante
A
Arresto
Pulsante
A
Riavvio
Pulsante
A
Arresto
Pulsante
B
Reimposta
Misurazione del tempo parziale (intermedio)
Pulsante
A
Avvio
Pulsante
B
Parziale
Pulsante B
Rilascio parziale
Pulsante
A
Arresto
Pulsante
B
Reimposta
Misurazione di due concorrenti
Pulsante
A
Avvio
Pulsante B
Tempo finale
del primo
concorrente
Pulsante A
Il secondo
concorrente
termina
Pulsante B
Tempo finale
del secondo
concorrente
Pulsante
B
Reimposta
Il riavvio e l'arresto del cronometro possono
essere ripetuti premendo il pulsante A.
La misurazione e il rilascio del tempo frazionato
possono essere ripetuti premendo il pulsante B.
Le lancette indicano il tempo del primo
concorrente durante la misurazione.

Table of Contents

Related product manuals