EasyManua.ls Logo

Orient RA-TX0203S - Page 22

Orient RA-TX0203S
255 pages
Print Icon
To Next Page IconTo Next Page
To Next Page IconTo Next Page
To Previous Page IconTo Previous Page
To Previous Page IconTo Previous Page
Loading...
21
ENGLISH
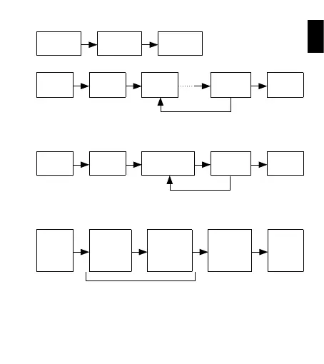
Standard measurement
Button A
Start
Button A
Stop
Button B
Reset
Accumulated elapsed time measurement
Button A
Start
Button A
Stop
Button A
Restart
Button A
Stop
Button B
Reset
Split (intermediate) time measurement
Button A
Start
Button B
Split
Button B
Split release
Button A
Stop
Button B
Reset
Measurement of two competitors
Button A
Start
Button B
Finish time
of first
competitor
Button A
Second
competitor
finishes
Button B
Finish time
of second
competitor
Button B
Reset
Restarting and stopping the stopwatch can be
repeated by pressing button A.
Measurement and release of the split time
can be repeated by pressing button B.
The hands indicate the first competitor’s time
while the measurements are being taken.

Table of Contents

Related product manuals