EasyManua.ls Logo

Orient RA-TX0203S - Page 47

Orient RA-TX0203S
255 pages
Print Icon
To Next Page IconTo Next Page
To Next Page IconTo Next Page
To Previous Page IconTo Previous Page
To Previous Page IconTo Previous Page
Loading...
46
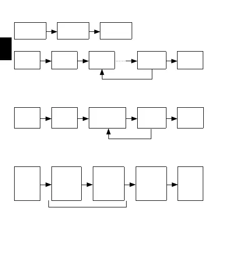
Standardmessung
Druckknopf
A
Start
Druckknopf
A
Stopp
Druckknopf
B
Rückstellung
Gesamtzeitmessung
Druckknopf
A
Start
Druckknopf
A
Stopp
Druckknopf
A
Neuer Start
Druckknopf
A
Stopp
Druckknopf
B
Rückstellung
Zwischenzeitmessung
Druckknopf
A
Start
Druckknopf
B
Zwischenzeit
Druckknopf
B
Freigabe der
Zwischenzeit
Druckknopf
A
Stopp
Druckknopf
B
Rückstellung
Zeitmessung für zwei Wettkampfteilnehmer
Druckknopf
A
Start
Druckknopf
B
Zielzeit
des ersten
Wettkampf-
teilnehmers
Druckknopf
A
Der zweite
Wettkampfteil-
nehmer erreicht
das Ziel
Druckknopf
B
Zielzeit des
zweiten
Wettkampf-
teilnehmers
Druckknopf
B
Rückstellung
Sie können die Stoppuhr wiederholt starten und
stoppen, indem Sie auf den Druckknopf A drücken.
Messen und Freigabe der Zwischenzeit kann wiederholt
werden, indem Sie auf den Druckknopf B drücken.
Die Zeiger zeigen die Zeit des ersten Wettkampfteilnehmers
an, während die Messungen durchgeführt werden.
DEUTSCH

Table of Contents

Related product manuals