EasyManua.ls Logo

Panasonic CU-PC12DKD - Page 14

Panasonic CU-PC12DKD
63 pages
Print Icon
To Next Page IconTo Next Page
To Next Page IconTo Next Page
To Previous Page IconTo Previous Page
To Previous Page IconTo Previous Page
Loading...
FM
SSR201
SC
FUSE
RY-PWR
FM
Compressor
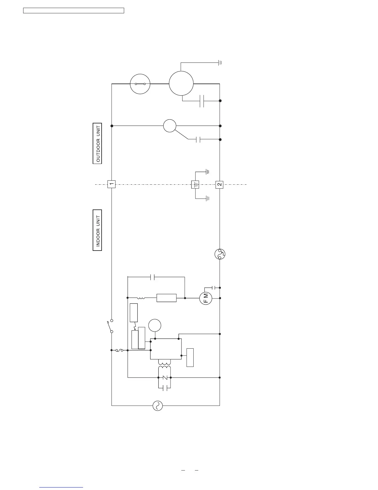
CS-PC127DKD/CU-PC12DKD
Receiver
Remote
Control
Sensor
Indicator
14
POWER SUPPLY
AC220V-230V 50Hz
CS-PC12DKD / CU-PC12DKD / CS-PA12DKD / CU-PA12DKD
O.L.P.

Related product manuals