EasyManua.ls Logo

Panasonic NV-RX27 - Page 8

Panasonic NV-RX27
41 pages
Print Icon
To Next Page IconTo Next Page
To Next Page IconTo Next Page
To Previous Page IconTo Previous Page
To Previous Page IconTo Previous Page
Loading...
L
H
H
J
I
H
G
F
E
D
B
C
A
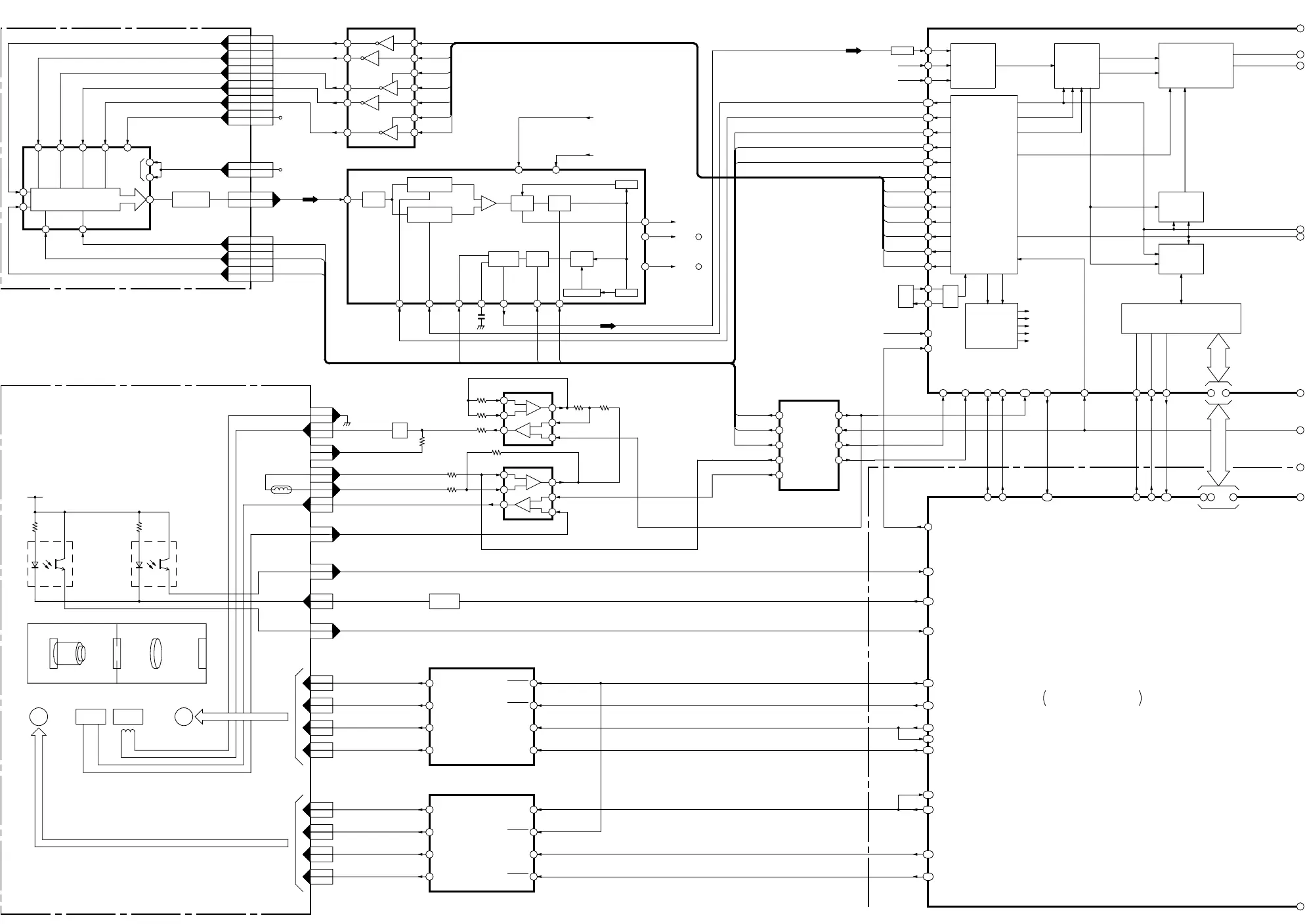
IC6003
VB
VT
OUT2
CDS
LENS UNIT
FP701
SUB
ZMT4
ZMT3
ZMT2
ZMT1
FMT4
FMT3
FMT2
FMT1
MICROPROCESSOR
SYSTEM CONTROL & SERVO
F ENC
Z ENC
ENC LED
FZ RST
F ENBL
F CLK
FCLK IN
F DIR
Z CLK IN
Z CLK
Z DIR
Z ENBL
191
193
163
171
196
169
162
195
165
183
182
ALE
AD0-AD8
BEND
WERE
V1V2CGCS
R/W
47403952502817
OBCNT
ADCNT
AGCCNT
OBCNT
ADCNT
AGCCNT
(D/A CONVERTER)
IC302
CCNT
YCNT
DI
PWM
HG
HB
ADOC
ADG
AGC
8
19
17
7
3
2
4
6
5
ZOOM ENCODER
LED CTL
FOCUS ENCODER
17
18
15
FP701
FP701
FP701
20
23
5
1
23
1
20
5
ENABLE
CW/CCW
RESETM
CK1
CW/CCW
CK1
ENABLE
RESETM
MOTOR DRIVE 4
MOTOR DRIVE 3
MOTOR DRIVE 2
MOTOR DRIVE 1
MOTOR DRIVE 4
MOTOR DRIVE 3
MOTOR DRIVE 2
MOTOR DRIVE 1
11
14
13
12
1
4
3
2
FP701
FP701
FP701
FP701
FP701
FP701
FP701
11
14
9
16
11
14
9
16
18
-
109112
ENCODER
FOCUS
FOCUS LENS
ZOOM LENS
IRIS
MOTOR
FOCUS
MOTOR
ZOOM
MM
MOTOR
IRIS
SENSOR
HALL
ENCODER
ZOOM
QR701
DRIVE
LED
IC701(ZOOM MOTOR DRIVE)
IC702(FOCUS MOTOR DRIVE)
13
PP3001
HALL IN(-)
HALL IN(+)
HALL OUT(-)
ALC MAIN
HALL OUT(+)
IC711
IC706
6
5
7
1
5
6
1
2
3
7
3
2
5
FP701
8
7
6
10
9
FP701
FP701
FP701
FP701
FP701
Q704
AMP
-
-
+
+
+
-
-
+
IRIS OPEN
FROM EVR
190
VREFC
76
VREFY
89
P.DOWN
48
ALE
SECTION
SYSTEM CTL
FROM
PB
91
70
V1V2
R/W
47
CGCS
12
PWM
129
CPOBPBCK
BEND
WR
RD
SDTCG
1
17
IC309-2
FROM
IC301-1
FROM
V.REF
5
V.REF
4
AGCCNT
ADCNT
ADOUT
DCCNT
OBCNT
DSP1
DSP2
-
+
574972605911
2FCK
FCK
4FCK
S·DATA
HCLR
HD
FH2
DCP
VD
DATA
-
DSP MICON INTERFACE
AF
OSC
TO EVR
DSP C
DSP Y
ZOOM
DB-DIS
DIS
DATA
CG1
ADCLK
2FCKU
2FCK
FCKU
FCK
19
18
OSC
DS1
DS2
H2
H1
R
SUB
V4
CH2
V3
V2
CH1
V1
AF Y
H2
H1
R
2
PP301
3
PP301
8
PP301
9
PP301
10
PP301
11
PP301
12
PP301
PP301
1
PP301
5
PP301
4
PP301
6
PS291
3
PS291
8
PS291
9
PS291
10
PS291
11
PS291
12
PS291
2
PS291
1
PS291
5
PS291
4
PS291
6
IC301(DSP)
Q201
IC314-4
FROM
IC314-5
FROM
AMP
40
38
42
139
140
143
142
141
9
6
8
5
4
7
3
GEN.(2)
CLOCK
(CG)
8bit AD OUT
D.S.P
Y/C
CONVERTER
A/D
VRB
VRT
AIN
CCD UNIT
16
15
3897
2423
21
IC314(CDS)
DC CTL
GCA
Buff
DET
knee-CTL
GCA
knee
CLP
BIAS
HOLD
SAMPLING
HOLD
SAMPLING
Q291
BUFFER
1
3
4
9
10111213
8
2
76
SECTION
POWER
FROM
H2H1
V1V2V3V4
CCD IMAGE SENSOR
-8V
+15V
SECTION
POWER
FROM
V4
CH2
V3
V2
CH1
V1
10
12
13
14
9
8
7
1
18
17
3
5
(CCD DRIVE)
IC315

Related product manuals