EasyManua.ls Logo

Panasonic Omnivision VHS PV-V4522 - Page 102

Panasonic Omnivision VHS PV-V4522
105 pages
To Next Page IconTo Next Page
To Next Page IconTo Next Page
To Previous Page IconTo Previous Page
To Previous Page IconTo Previous Page
Loading...
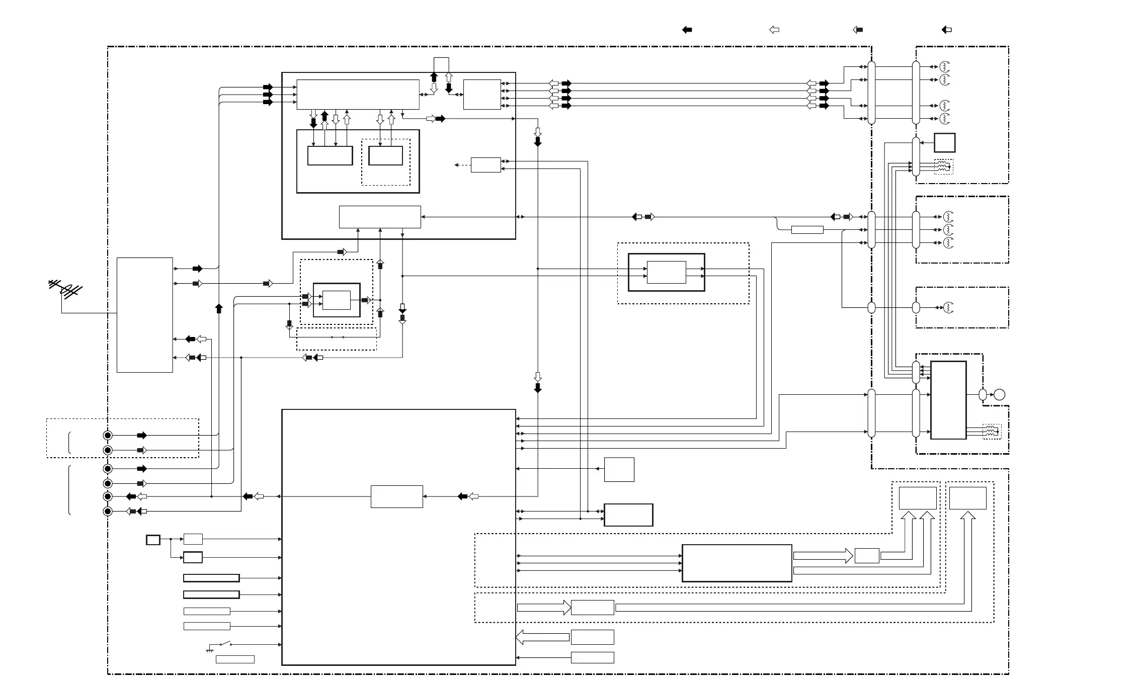
OVERALL BLOCK DIAGRAM
UHF/VHF TUNER/TV
DEMODULATOR UNIT
RF
IC3001 (VIDEO/AUDIO PROCESS / HEAD AMP)
IC3101
(WITH CNR)
MAIN C.B.A. CYLINDER UNIT
AUDIO CONTROL HEAD UNIT
FULL ERASE HEAD UNIT
IC6001
(SYSTEM CONTROL/SERVO/TIMER MICROCONTROLLER)
IC4151
(INPUT SELECT)
IC6301 (INDICATOR PANEL CONTROL)
IC3801 (SYNC DETECTOR)
IC6005 (MEMORY)
VIDEO IN 1
AUDIO IN 1
AUDIO OUT
VIDEO OUT
VIDEO IN 2
TUNER VIDEO
TUNER VIDEO
TUNER AUDIO
J4002
VIDEO IN2
VIDEO IN2
AUDIO IN2
AUDIO IN2
AUDIO IN1
AUDIO OUT
AUDIO IN1
VIDEO IN1
VIDEO IN1
FRONT
REAR
AUDIO IN 2
VIDEO SIGNAL PROCESS HEAD AMP
I
2
C
CONTROL
AUDIO SIGNAL PROCESS
INPUT
SELECT
SYNC
DETECOTR
OSD CHARACTER
MIX
DISPLAY
TUBE
LED
DISPLAY
IR RECEIVER
KEY SWITCH
LED DRIVE
DRIVE
KEY DATA
CCD 1H
DELAY
IC3201
CNR
BIAS OSC
(WITH FRONT A/V JACK)
(WITHOUT FRONT A/V JACK)
(WITH ADVANCE)
(WITH LED DISPLAY)
(WITH FIP)
VIDEO LP/SLP L HEAD
VIDEO LP/SLP R HEAD
VIDEO SP R HEAD
VIDEO SP L HEAD
MODE
SELECT
SWITCH
SW6002
P3501 PIN
PIN
PB AUDIO SIGNALREC AUDIO SIGNALPB VIDEO SIGNALREC VIDEO SIGNAL
VIDEO
AUDIO
VIDEO
AUDIO
VIDEO BLACK DET(L)
SEGMENT a-j
GRID
SEGMENT
P4002 P4092
AUDIO HEAD
AUDIO ERASE HEAD
CONTROL HEAD
PIN
P4001
P6201
FULL ERASE HEAD
Q6502-6505,6508-6510
+5V
RESET
Q6001,6005,6006,6007
IC6004
RESET
IC6002
TAKEUP REEL SENSOR
IC6003
SUPPLY REEL SENSOR
Q6010
Q6009
TAKEUP PHOTO TR
SUPPLY PHOTO TR
RESET
POWER DOWN(L)
TAKEUP REEL SENSOR
SUPPLY REEL SENSOR
TAKEUP PHOTO TR(L)
SUPPLY PHOTO TR(L)
SW6001
SAFETY TAB SW
T4101,Q4101
AUDIO BLACK DET(L)
CONTOROL HEAD
LOADING MOTOR CONTROL
CAPSTAN MOTOR CONTROL
POSITION1-3
CS(L)
SERIAL CLOCK
SERIAL DATA
I
2
C SERIAL DATA
I
2
C SERIAL CLOCK
IR DATA
KEY DATA
LED ON(H)
SEFETY TAB BROKEN(H)
SERIAL DATA
SERIAL CLOCK
I
2
C SERIAL DATA
I
2
C SERIAL CLOCK
CS(L)
DIGIT 1-5
(WITH FRONT A/V JACK)
CAPSTAN MOTOR ASS'Y
CYLINDER/
LOADING/
CAPSTAN
MOTOR DRIVE
HALL
IC
CN1 CN3
CN2
LOADING
MOTOR
M
CYLINDER
MOTOR COIL
CAPSTAN
MOTOR COIL
PV-V402, PV-V4022
OVERALL BLOCK
DIAGRAM
MC-Service

Related product manuals