EasyManua.ls Logo

Panasonic PV-20DF25-K - 27 Df25-K; Pv-27 Df5)

Panasonic PV-20DF25-K
87 pages
To Next Page IconTo Next Page
To Next Page IconTo Next Page
To Previous Page IconTo Previous Page
To Previous Page IconTo Previous Page
Loading...
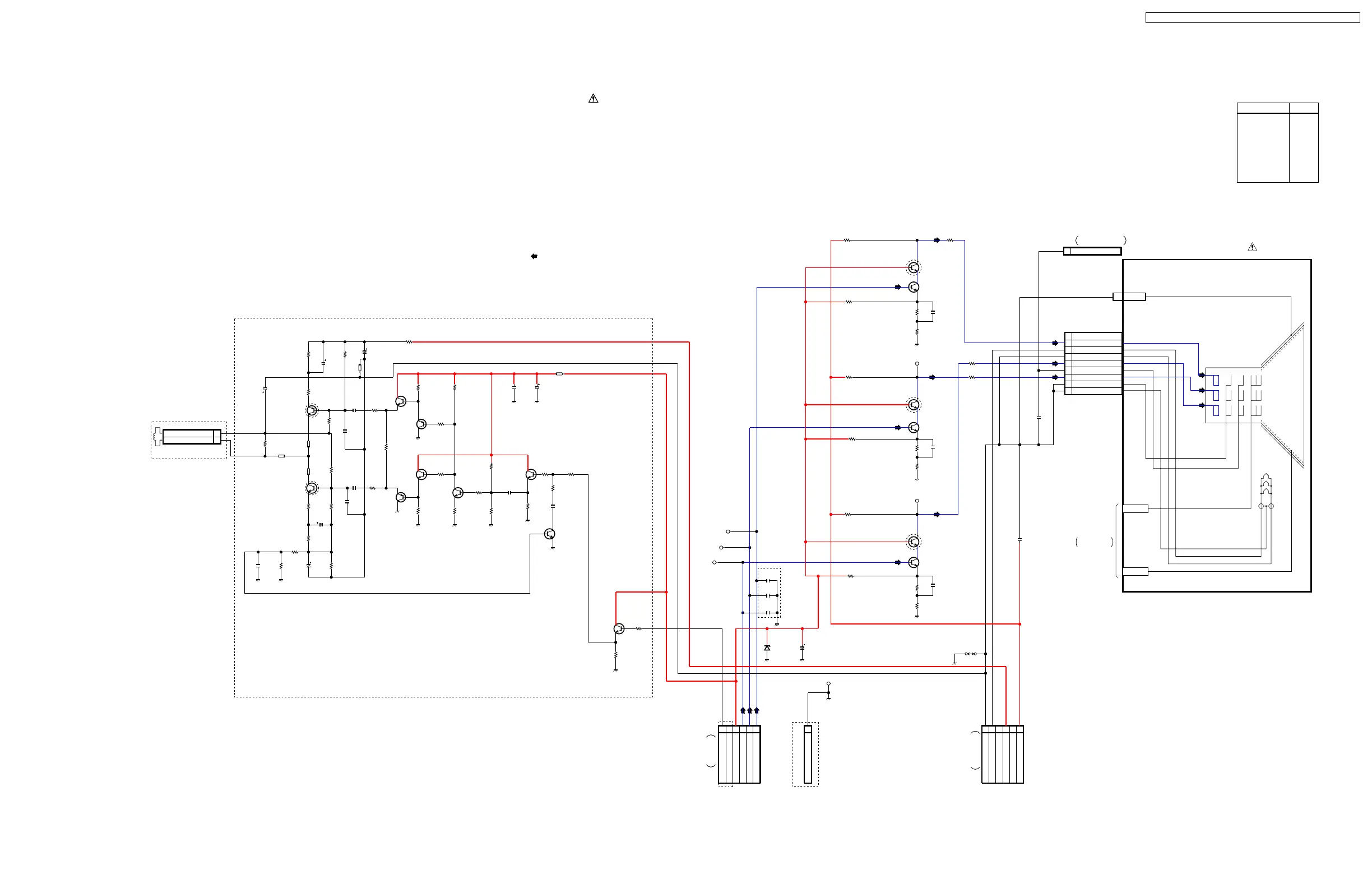
8.5. CRT SCHEMATIC DIAGRAM (Models : PV-27DF25 / PV-27DF25-K / PV-27DF5)
NOTE:
FOR SCHEMATIC DIAGRAM AND CIRCUIT BOARD LAYOUT NOTES,
REFER TO BEGINNING OF SCHEMATIC SECTION.
NOTE:
PARTS MARKED "PT" ARE NOT USED.
NOTE: For placing a purchase order of the parts,
be sure to use the part number listed in the parts list.
Do not use the part number on this diagram.
PV-20DF25/PV-20DF25-K/PV-27DF25/PV-27DF25-K/PV-27DF5
COMPARISON CHART
OF MODELS & MARKS
PV-20DF25
PV-20DF25-K
PV-27DF25
PV-27DF25-K
PV-27DF5
Not Used
A
B
C
D
E
PT
MODEL
MARK
CRT SCHEMATIC DIAGRAM (C, D, E)
LSJB2079
CRT SCHEMATIC DIAGRAM
LINK TO VOLTAGE CHART
1
GND
KB
KG
KR
G1 G2
COLOR PICTURE TUBE UNIT
FOCUS1
ANODE
TO DEFLECTION
C.B.A. T551
2700
R354
R357
3300
15K/2W
R351
C353
470P
R362
330
R358
3300
2SC3063000RL
Q353
R365
100
R359
3300
2SC3063000RL
Q352
PT
C356
R363
100
15K/2W
R352
TP50
VJES0007
R361
330
R360
330
C352
470P
R364
100
2SC3063000RL
Q351
C351
470P
15K/2W
R353
Q354
2SC3311AHA
Q355
2SC3311AHA
Q356
2SC3311AHA
2700
R355
P360
9
8
7
6
5
4
3
2
1
1000P/2KV
C354
2700
R356
TP51
VJES0007
R5080
330
R5069
39
C5061
10/100V
U5051
LXPUS01F259
R5053
3300
R5083
470
R5081
6800
Q5058
2SC3311A
R5063
33
C5060
150P/500V
R5073
100
R5077
560
Q5062
2SC3311A
R5051
820
R5060
10
C5068
0.01
Q5052
2SC3311A
R5070
2R7
C5066
220/16V
R5078
100
C5052
10/50V
R5067
56K
R5079
4700
Q5054
2SB1030A
C5051
0.01
Q5061
2SC3311A
R5074
33K
R5059
100
C5062
0.01
R5065
56K
R5072
39
R5076
100
R5056
51
R5068
470
Q5053
P351
1
VM
2
NC
3
SW +12V
4
R OUT
5
G OUT
6
B OUT
Q5051
2SC3311A
R5058
390
C5063
150P
U5052
LXPUS02F259
R5061
330
Q5057
2SA1309A
R5082
470
C5058
47/160V
R5064
470
C5069
0.01
C5059
0.01/500V
R5062
33
C5053
0.01
R5066
470
R5075
100
C5064
100/16V
R5054
430
R5052
22K
C5065
100/16V
R5071
2R7
TP49
VJES0007
TP47
VJES0007
D351
(15V)
MAZ41500MF
PT
P356
1
22/16V
C357
TP48
VJES0007
PT
C360
TP46
VJES0007
PT
C359
PT
C358
P352
1
2
3
4
5
6
WA10
J351
TSK1002
L5055
TSK1002
L5054
TSK1002
L5053
TSK1002
L5056
L5051 TSK1002
P5051 VJPS0257
2
1
VIDEO SIGNAL
P355
1
P354
KR
KB
IC
G1
H
H(GND)
KG
G2
E
VM_COIL_2
VM_COIL_1
GNDFB
130V
NC
HEATER
NC
220V
HEATER GND
TO DEFLECTION C.B.A.
T551
TO DEFLECTION
C.B.A. P503
(AMP)
(AMP)
(AMP)
(AMP)
(AMP)
(AMP)
(BUFFER)
(BUFFER)
(SWITCHING)
(AMP)
(DRIVE)
(DRIVE)
(DRIVE)
(DRIVE)
(DRIVE)
(DRIVE)
TO MAIN
C.B.A.P5302
VIM
PT
COIL
SCREEN
PT
PT
IMPORTANT SAFETY NOTICE:
COMPONENTS IDENTIFIED BY THE SIGN HAVE
SPECIAL CHARACTERISTICS IMPORTANT FOR SAFETY.
WHEN REPLACING ANY OF THESE COMPONENTS,
USE ONLY THE SPECIFIED PARTS.
PV-27DF25/PV-27DF25-K/PV-27DF5
NOTE:
FOR SCHEMATIC DIAGRAM AND CIRCUIT BOARD LAYOUT NOTES,
REFER TO BEGINNING OF SCHEMATIC SECTION.
NOTE:
PARTS MARKED "PT" ARE NOT USED.
NOTE: For placing a purchase order of the parts,
be sure to use the part number listed in the parts list.
Do not use the part number on this diagram.
PV-20DF25 / PV-27DF25 / PV-27DF5 / PV-20DF25-K / PV-27DF25-K
41

Other manuals for Panasonic PV-20DF25-K

Related product manuals