EasyManua.ls Logo

Panasonic RX-D13 - Page 80

Panasonic RX-D13
89 pages
Print Icon
To Next Page IconTo Next Page
To Next Page IconTo Next Page
To Previous Page IconTo Previous Page
To Previous Page IconTo Previous Page
Loading...
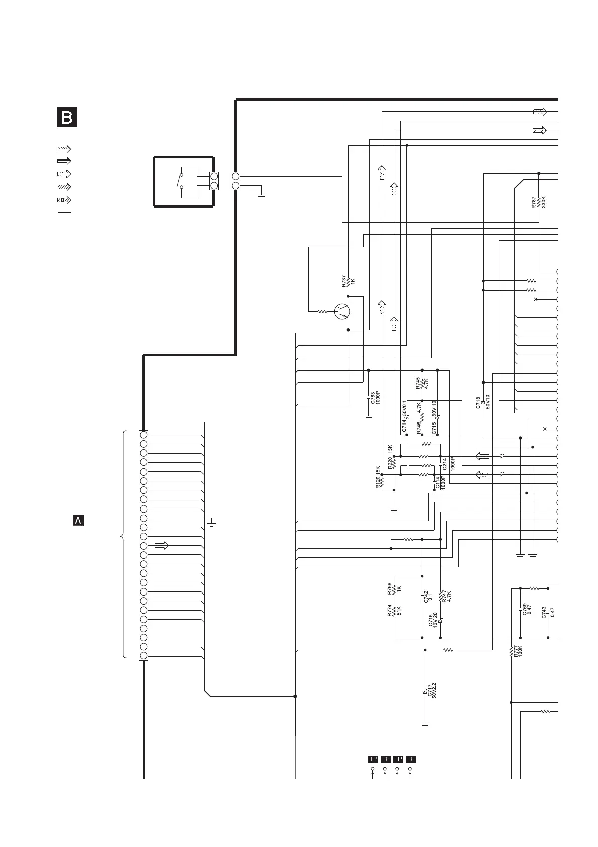
MAIN CIRCUIT
SCHEMATIC DIAGRAM-2
TO
CD SERVO CIRCUIT
(CS306B) ON
SCHEMATIC
DIAGRAM-1
21
25
24
23
22
20
19
18
17
16
15
14
13
12
11
10
2
4
6
8
9
7
5
3
1
CS306A
2
1
W303
2
1
W303
S702
OP/CL
OPEN-SW
C124
3300P
C222
3300P
Q702
KTC3199GRTA
MUTING SWITCH
Q702
10K
R789
10K
R788
10K
R748
2.7K
R743
120K
R750
100K
R749
15K
R113
18K
R121
470
R213 18K
R221
470
14131211
30
29
28
27
26
25
24
23
22
21
20
19
18
17
16
15
14
13
12
11
10
VDD_CTL
TONE
REM_IN
7.5V
PLL_DO
PLL_DI
RES_SW
PLL_CLK
3.3V
MUTE
P_DET
PGND
KEY_1
7.5V
PGND
MUTE
SD_OUT
RES_SW
CLV_OUT
TD_OUT
KICK
FD_OUT
CLV_OUT
AGND
SD_OUT
TB
EFM
TD_OUT
DGND
KICK
ASSY
FD_OUT
MIR
DEF
FE
FOK
TE
FON
3.3V
TB
3.3V[LD]
TE
GND
AGND
: AM/FM Signal line
: CD Signal line
: Playback Signal line
: Rec Signal line
: Main Signal line
: +B Signal line
0V
((1.71V))
<0V>(0V)
0V
((1.72V))
<0V>(0V)
0V
((1.72V))
<0V>(0V)
0V
((1.71V))
<0V>(0.03V)
1.57V
((1.73V))
<1.57V>(1.57V)
0.86V
((1.72V))
<0V>(0V)
0.91V
((3.41V))
<0.87V>(0.91V)
0V
((1.57V))
<0V>(0V)
0.46V
((1.70V))
<0.45V>(0.45V)
0V
((1.59V))
<0V>(0V)
0V((0V))
<0V>(0V)
0V((0V))
<0V>(0V)
0V
((0.03V))
<0.02V>(0.03V)
0V
((1.72V))
<0V>(0V)
3.32V
((3.31V))
<3.32V>(3.31V)
0.24V
((1.15V))
<0.23V>(0.24V)
1.68V
((1.69V))
<1.69V>(1.68V)
3.32V
((3.31V))
<3.32V>(3.32V)
0V
((1.65V))
<0V>(0V)
3.30V
((3.31V))
<3.32V>
(3.32V)
3.32V
((3.31V))
<0V>
(3.32V)
3.45V
((3.42V))
<3.45V>
(3.45V)
0.03V
((0.03V))
<0.05V>
(0.03V)
0V
((0V))
<0V>
(0V)
0V
((3.26V))
<0V>(0V)
0V
((1.49V))
<0V>(0V)
0V
((0V))
<0V>(0V)
3.32V
((3.31V))
<3.31V>
(3.31V)
3.32V
((3.31V))
<3.31V>
(3.31V)
0V
((0V))
<0V>
(0V)
((7.15V))
((0V))
((0V))
50V 0.1
C101
50V 0.1
C201
R735

Related product manuals