EasyManua.ls Logo

Panasonic S-3650PF3E - Page 191

Panasonic S-3650PF3E
321 pages
To Next Page IconTo Next Page
To Next Page IconTo Next Page
To Previous Page IconTo Previous Page
To Previous Page IconTo Previous Page
Loading...
22
2-3-1-10
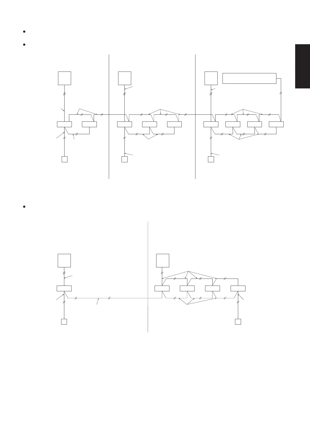
2-3-1-6-2-3. Basic connection 3 : Example of link wiring (when using integrated control system)
Turn on the power supply of each refrigerant system and select the system auto address setting by the
remote controller. (See section 2-3-1-6-4)
After setting the system address, make auto address setting of the indoor unit.
3 - 1 3 - 2 3 - 3 3 - 41 - 1 1 - 2 2 - 1 2 - 2 2 - 3
* It is possible to connect maximum 8 indoor units with one remote controller.
Refrigerant system 1 Refrigerant system 2 Refrigerant system 3
Unit No.1
Outdoor unit
Remote controller Remote controller
Remote control wiring
Remote controller
Remote control
wiring
Remote control
wiring for group
control
Remote control wiring
for group control
Remote control wiring
for group control
Remote control wiring
Connection cable between
outdoor and indoor unit
Inter-unit control wiring
Connection cable
between outdoor
and indoor unit
Connection cable between
outdoor and indoor unit
Inter-unit control wiring
Integrated control system
Indoor unit
Inter-unit control
wiring
Twin Double-twinTriple
Unit No.2 Unit No.3
2-3-1-6-2-4. Basic connection 4 : Group control with different refrigerant unit
* Remote control inter-unit control wiring is necessary in all indoor units.
Make auto address setting following the procedure “2-3-1-6-2-2. Basic connection 2”.
1 - 1 2 - 1 2 - 2 2 - 3 2 - 4
3-LINE CONNECTION system 1
Unit No.1
Outdoor unit
Inter-unit control wiring
2-LINE CONNECTION system 2
Remote controller
Select the settings for the
system address by the
remote controller.
(See section 2-3-1-6-3)
Connection cable between
outdoor and indoor unit
Remote controller
Select the settings for the
system address by the
remote controller. (See section 2-3-1-6-3)
Remote control wiring for
group control
Remote control wiring for
group control
Remote control
wiring
Indoor unit
Set the system address to 1.
Remote control
wiring
Set the system address to 2.
Double-twin
Unit No.2
SM830283-00_欧州向け R32シングル36-71形TD&SM.indb 10 2020/01/29 19:52:17

Table of Contents

Other manuals for Panasonic S-3650PF3E

Related product manuals