EasyManua.ls Logo

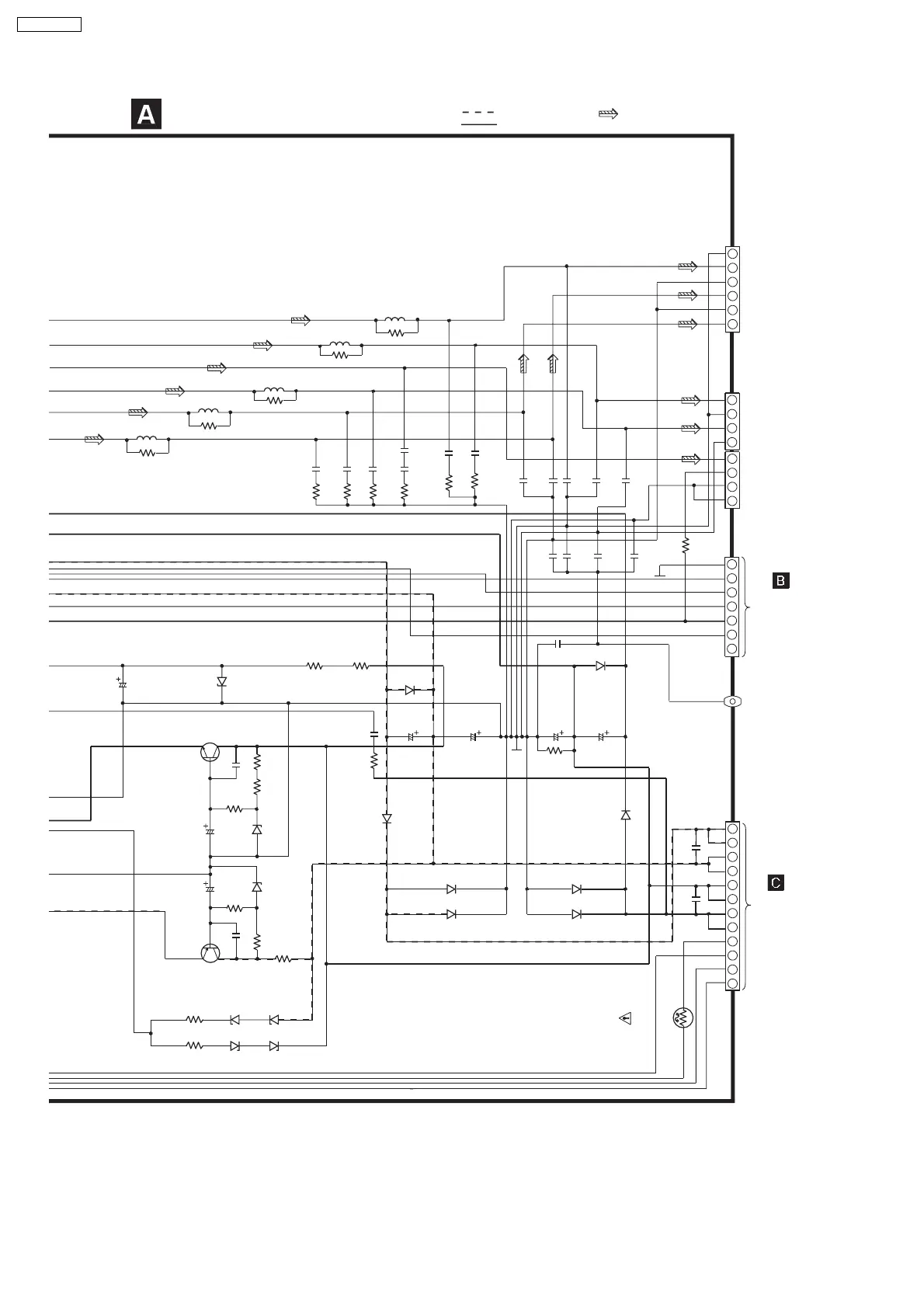
Panasonic SB-WA840 - Transformer and AC Inlet Circuit Schematics

Panasonic SB-WA840
31 pages
To Next Page IconTo Next Page
To Next Page IconTo Next Page
To Previous Page IconTo Previous Page
To Previous Page IconTo Previous Page
Loading...
CN506
JK501
JK502
CN503
CP502
D564
D566
D563
D565
D510
B0BA5R600016
D509
B0BA5R100013
D563-D566
B0BA01900005
E500
K4CZ01000027
Q511
B1BACG000048
VOLTAGE REGULATOR
SUB WOOFFER
SRRch
CENTER
C518
0.047
R533
10
R534
10
C519
0.047
R577
1.5K
C533
1000P
C532
1000P
C531
1000P
C530
1000P
C550 0.01
C547
100V4700
C546
100V3300
C545
0.1
R570
10K
C549
100V3300
C548
100V4700
C544
50V100
R568
150
C543
1000P
R569
1.8K
C560
50V10
R567
1.5K
C520
0.047
C521
0.047
C522
0.047
C523
0.047
R535
10
R536
10
R537
10
R538
10
R609
1.5K
D561
B0BA01100004
C572
50V100
R560
150
C573
1000P
R561
3.9K
D509
SRLch
FRch
FLch
PCONT
GND
SYNC
SYS6V
SUB+B
R571
1.8K
D517
B0HARM000017
D512
B0HARM000017
D511
B0HARM000017
D518
B0HARM000017
D516
B0EAKM000122
D514
B0HARM000017
D513
B0HARM000017
C553
0.1
C554
0.1
D515
B0EAKM000122
D515
R621 10
R622 10
R623 10
R624 10
R625 10
L501 0.7
µH
L502 0.7µH
L503 0.7µH
L504 0.7µH
L505 0.7µH
C569
0.047
FP1 5A
L501~L505
G0AR76Y00001
HELP
2
4
6
7
5
3
1
TO
AC INLET
CIRCUIT
(CN502) ON
SCHEMATIC
DIAGRAM-3
SCHEMATIC DIAGRAM-2
POWER CIRCUIT
: +B SIGNAL LINE
: MAIN SIGNAL LINE
: -B SIGNAL LINE
-
-
-
1
2
3
4
5
6
TO
TRANSFORMER
CIRCUIT
(H500/W500) ON
SCHEMATIC
DIAGRAM-3
+
+
+
3
12
11
10
2
4
6
8
9
7
5
1
3
1
2
4
1
2
3
4
R565 3.9K
Q512
B1BCCG000023
VOLTAGE REGULATOR
R610
4.7
R600
47K
R601
47K
FP1
K5G502AA0002
C525
0.1
C524
0.1
C526
0.1
C527
0.1
C528
0.047
18
SB-WA840EE

Related product manuals