EasyManua.ls Logo

Panasonic Viera TH-L32C3X - Page 48

Panasonic Viera TH-L32C3X
60 pages
To Next Page IconTo Next Page
To Next Page IconTo Next Page
To Previous Page IconTo Previous Page
To Previous Page IconTo Previous Page
Loading...
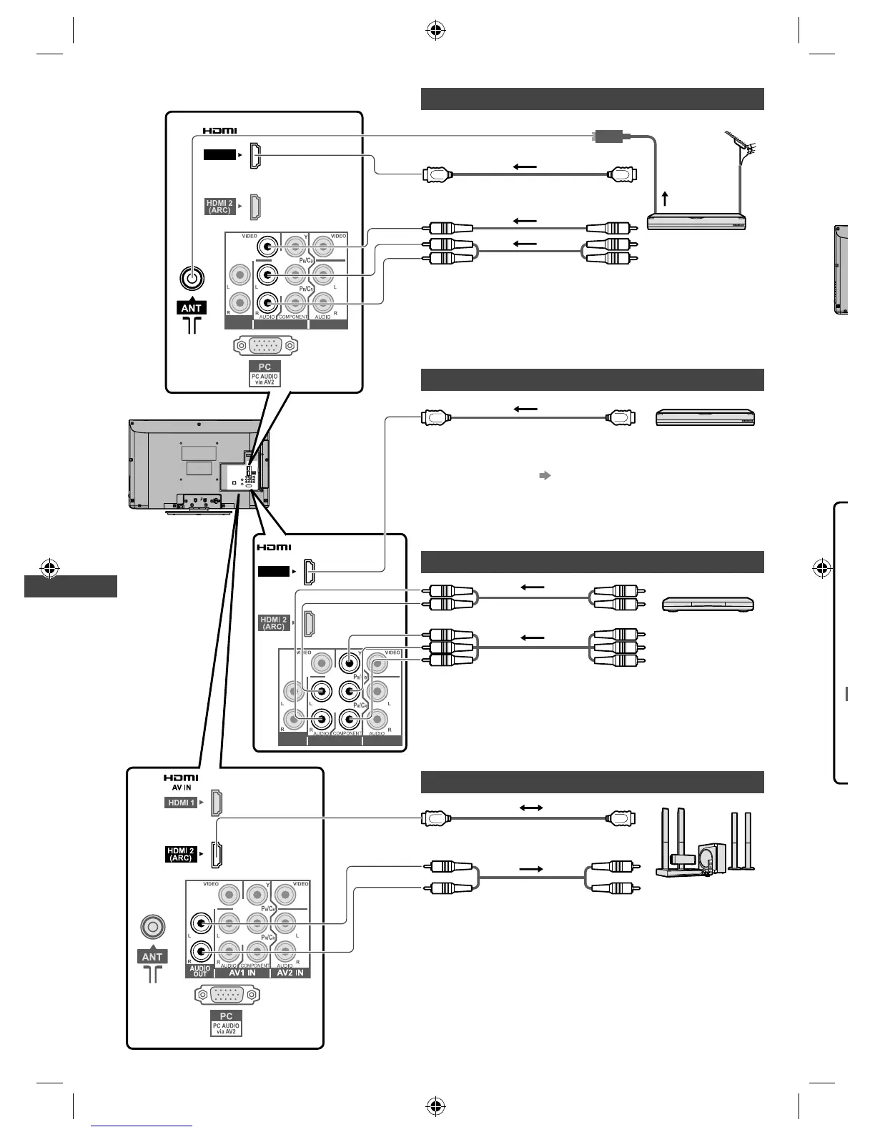
External Equipment
48
AV IN
HDMI 1
AV1 IN AV2 IN
AUDIO
OUT
AV IN
HDMI 1
AV1 IN AV2 IN
AUDIO
OUT
To play back
DVD Recorder
or
VCR
Aerial
RF cable
or
Fully wired HDMI
compliant cable
1
1 : Only for DVD Recorder
HDMI equipment
Fully wired HDMI compliant
cable
Recorder / Player
HDMI connection (p. 41, 51)
To watch DVDs
To listen with Home Theater
DVD Player
(Listening)
(Viewing)
RCA cable
2
Fully wired HDMI
compliant cable
Amplifier with
speaker system
or
2 : If the connected equipment has “HDAVI Control 5”
function, you do not have to use the RCA cable. In
this case, connect the equipment to the TV’s HDMI2
terminal via an HDMI cable.
Rear of the TV
R
e
TH_L32C3KMTX_EN.indd 48TH_L32C3KMTX_EN.indd 48 3/17/2011 3:46:08 PM3/17/2011 3:46:08 PM

Related product manuals