EasyManua.ls Logo

PendoTECH NFF - Appendix and Support; Flow Verification Flowchart

Default Icon
5 pages
Print Icon
To Previous Page IconTo Previous Page
To Previous Page IconTo Previous Page
Loading...
Technical Note
Technical Note: PendoTECH Process Control Systems: Pump Calibration
Revision 0
Page 5 of 5
must develop a single or multi-point calibration to define the relationship between RPMs and flow which is
defined by mL/rotation factor.
Please visit PendoTECH.com or contact PendoTECH customer service if any further information is
required.
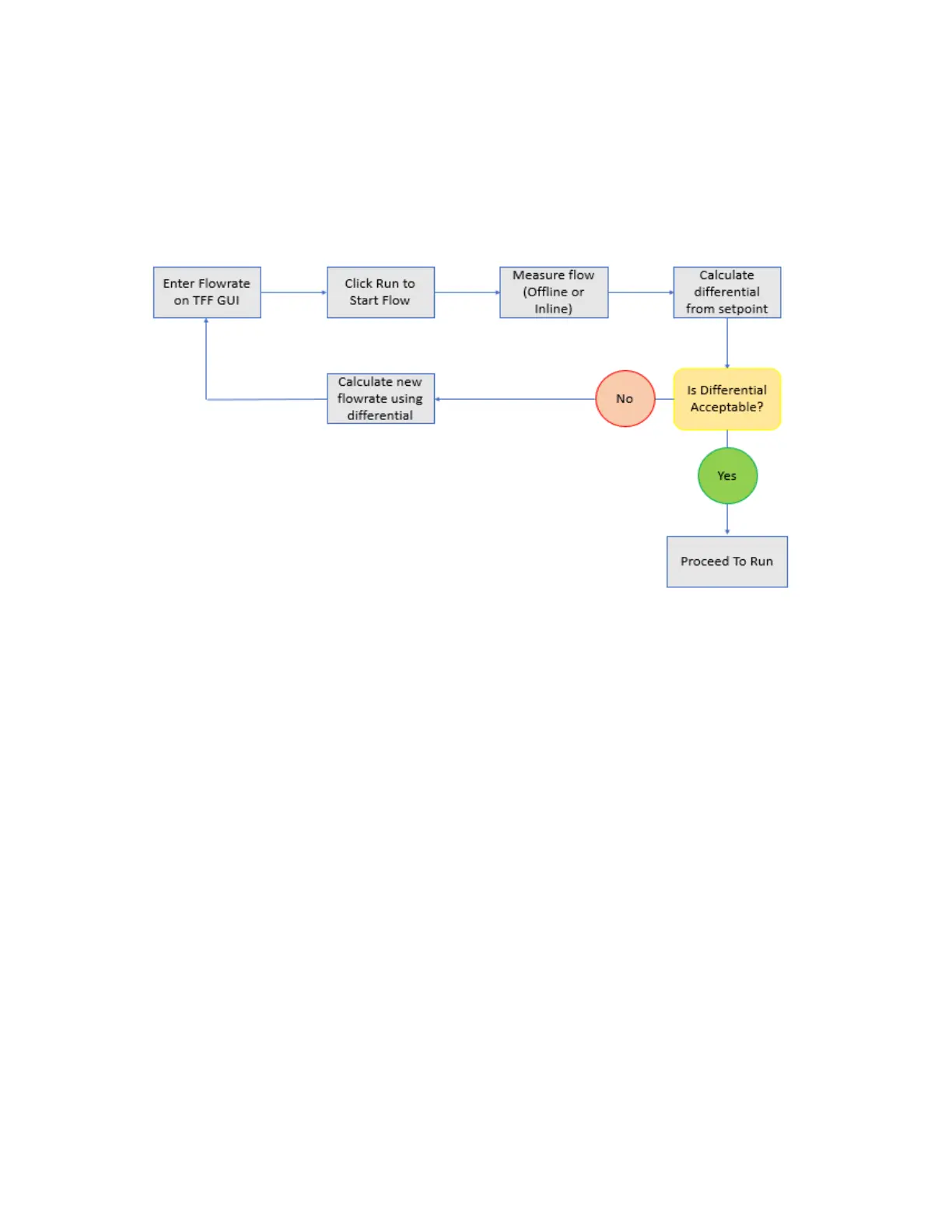
5. Appendix
Flow veritication Flowchart