EasyManua.ls Logo

Philips 32PFK6500/12 - Page 73

Philips 32PFK6500/12
145 pages
Print Icon
To Next Page IconTo Next Page
To Next Page IconTo Next Page
To Previous Page IconTo Previous Page
To Previous Page IconTo Previous Page
Loading...
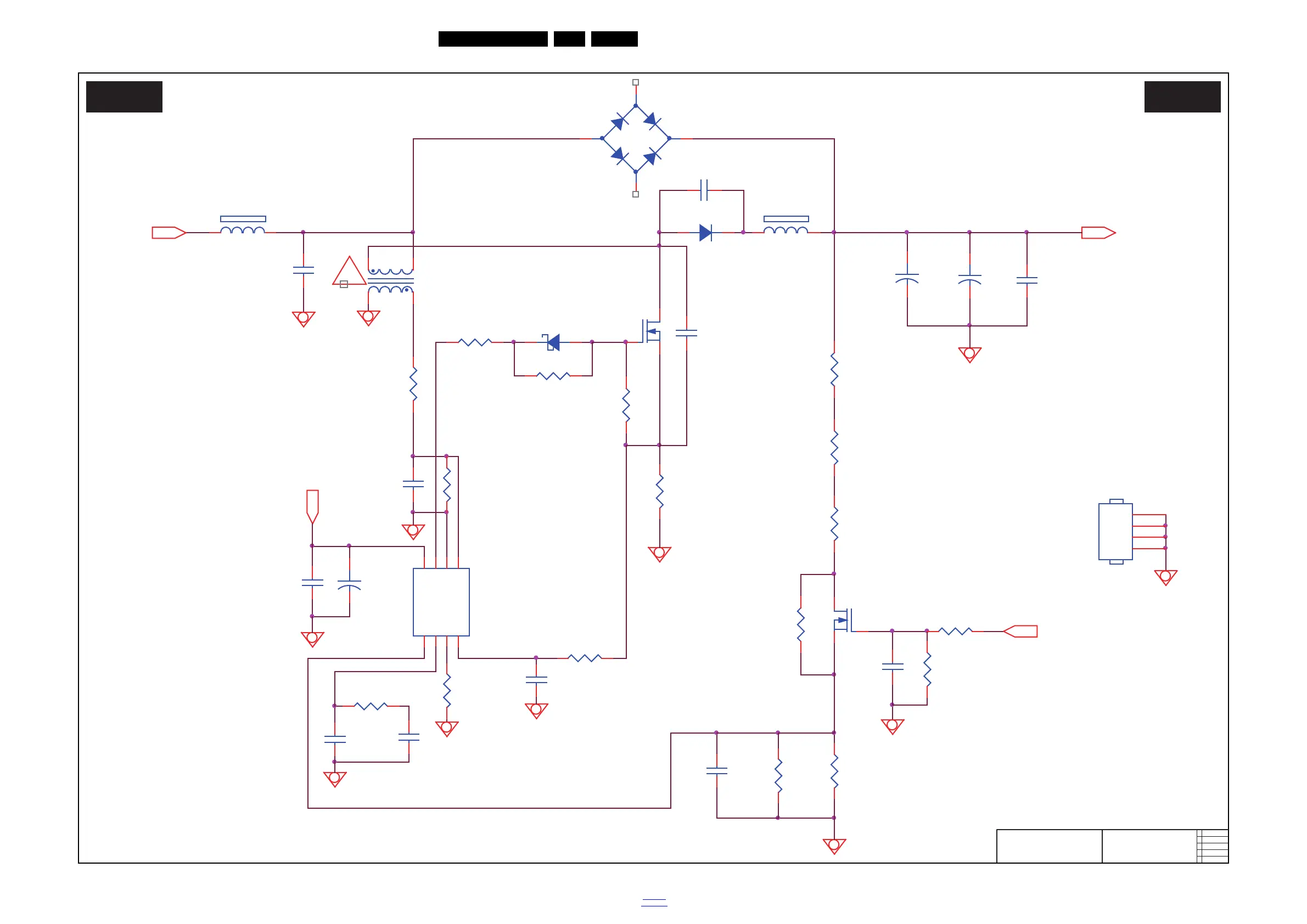
Circuit Diagrams and PWB Layouts
EN 73QM15.2E LA 10.
2015-Sep-30
back to
div.table
10-4-2 PFC
19820_541.eps
PFC
A02 A02
2014-11-11
715G6677
PFC
+
C9802
68UF 450V
+
C9803
68UF 450V
R9809
20K 1/4W
FB9802
BEAD
1 2
R9815
470 OHM 1/4W
C9813
100N 50V
C9814
100N 50V
C9812
470NF 50V
R9812
47OHM
D9803
SS1060FL
12
R9803
1M 1% 1/ 4W
+
C9809
10UF 50V
R9804
NC/0R05
R9813
10K 1/8W
R9816
10K 1/8W 1%
C9811
1nF 50V
Q9801
TK18A60V
C9808
10PF 50V
R9811
10 OHM
R9807
10K 1/8W
C9806
NC/100PF
C9810
100N 50V
D9802
FMNS-1106S
R9817
100K 1/8W 1%
R9806
680K 1%
R9810
2K 1/8W 1%
R9802
1M 1% 1/ 4W
FB9891
BEAD
1 2
R9814
0.1R
C9801
1UF 450V
R9801
1M 1% 1/ 4W
C9815
470P 50V
Q9802
AO3160
HS9801
HEAT SINK
1
2
3
4
C9805
NC/47PF
U9801
LD7591T
INV
1
COMP
2
RAMP
3
CS
4
ZCD
5
GND
6
OUT
7
VCC
8
R9895
20K 1/8W 1%
C9804
NC
HV
Vsin
VCC_ON
!
VCC_ON
R9808
27K 1/8W 1%
-
+
BD9801
KBP206G X0G
2
1
3
4
L9801
240uH
5
43
1

Table of Contents