EasyManua.ls Logo

Philips 32PFL7422/79 - Page 58

Philips 32PFL7422/79
117 pages
Print Icon
To Next Page IconTo Next Page
To Next Page IconTo Next Page
To Previous Page IconTo Previous Page
To Previous Page IconTo Previous Page
Loading...
58
TPT1.1ALA
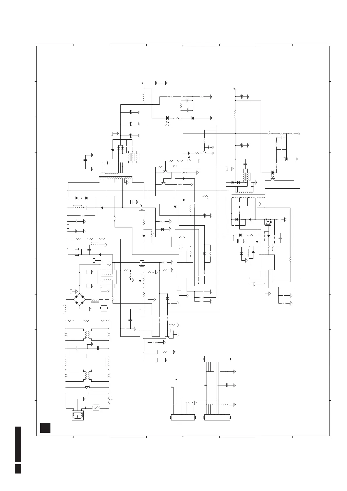
7. Circuit Diagrams and PWB Layouts
Power Schematic Diagram(for 42TA)Board
1
1
2
2
3
3
4
4
5
5
6
6
7
7
8
8
9
9
10
10
11
11
A A
B B
C C
D D
E E
F F
G G
H H
(715T2432-1)
1
DL 42MF337B POWER BOARD
C
11Jan 24, 2007
CP NR. CL7xxxx
Title
Size Document Number Rev
Date: Sheet
of
INV-ON/OFF
STANDBY
Bright_adj
STANDBY
24V
24V
12V
12V
24V
HD927
HEATSINK
R969
470K 1/4W
C948
2.2NF 500V
RV902
TVR14511KFC4FY
D924
UF1007
C943
0.1uF/25V
R952
100R 1/8W
FB925
BEAD
1 2
Q914
BC857C
D922
STPS40H100CW
1
2
3
C908
0.68U 275V
Q902
STW26NM60
2
1
3
ZD908
BZX79-B18
1 2
R914
4K7 1/8W
R944
8.2K
R926
0R12 1W
D907
RGP10D
R946 4.7K
R970
470K 1/4W
R963
2R2 1/6W
R925
1K
R964
2R2 1/6W
F901
T5AH-250V
C916
330N 25V
D929
BAV103
CN902
64841 11P 2.5mm
1
2
3
4
5
6
7
8
9
10
11
R938
4.7K
HBD901
HEATSINK
C952
1500uF 35V
R922
12K 1/8W
C947
6.8uF 50V
R943
3K3 1/8W
R939
18K 1/8W
ZD902
P6KE120A
1
2
D915
BAV103
FB922 BEAD
1 2
FB921
35R W5RH2.5X3X1.0
1
2
R971
470K 1/4W
C938
1uF 450V
R913
33K 1/8W
T905
EER-42
3
4
1
2 7
10
11
8
5
6
12
9
L915
47U
R945
330
1%
R979
1K
C907
220uF 450V
FB918
35R W5RH2.5X3X1.0
1
2
C954
47uF 35V
C924
330N 25V
R973
620R 1/8W
R936
100K
C960
470P 50V
C956
0.022uF 100V
HD922
HEATSINK
HQ901
HEATSINK
C959
470P 50V
C934
47uF 25V
IC909
TCET1103G
1
2
4
3
R941
2K2 1/8W
IC912
TL431ACZ-AP
1
3
2
IC911
TCET1103G
1
2
4
3
R961
180K 1/4W
R932
330R 1/6W
FB917 35R W5RH2.5X3X1.0
1 2
R962
47K 1/8W
FB920
35R W5RH2.5X3X1.0
1 2
Q901
STW18NK80Z
2
1
3
C946
2uF2 50V
R947
47K
C921
100uF 25V
R977
10R 1/4W
SG1
GS41-201MA
R948 1.5K 1/8W
FB915
35R W5RH2.5X3X1.0
1 2
D925
UF1007
R965
2R2 1/4W
R929
47K 1/8W
R915
33K 1/8W
R949
0R1 1W
R978
330K
C919
1uF/25V
D910
LL4148
D906
LL4148
CN904
20174
1
2
3
L
E
N
FB924
BEAD
1 2
Q913
BC857C
ZD904
P6KE120A
1
2
C917
47N 50V
FB914
35R W5RH2.5X3X1.0
1 2
C944
2200PF 500V
C957
10uF 25V
R956
150K? 1/8W
D920 BAV21
L914
HJC-S5032
3
7
10
14
2
5
813
12
IC904
TEA1507P
1
2
3
4
8
7
6
5
VCC
GND
Ctrl
Demag
Drain
NC
Driver
Sense
R934
330R
FB904
3.5*4.7
C961
330N 25V
SG2
GS41-201MA
C922
0.1uF/25V
R975
4.7K
C958
47uF 25V
C901
470pF/250V
C900
1500pF / 250V
C962
470P 50V
R928
12K 1/8W
D901
STTH8L06FP
C912
1uF/25V
R930
1K 1/8W
R957
100K 1/8W
Q916
BC847C
Q912
BC857C
IC913
TL431ACZ-AP
1
3
2
SG3
GS41-201MA
L916
47U
R959
220K 1/4W
R974
0R3 1/4W
C935
2.2uF 450V
R981
47K 1/8W
R933
1K
C909
0.68U 275V
L912
8mH 4.0A
1
2
4
3
HD901
HEATSINK
C951
1500uF 35V
TH902
NTCR
1 2
FB919
35R W5RH2.5X3X1.0
1 2
R980 3K3 1/8W
D919 BAV103
D926BYV27/200
R918
47K?
D914
BAV103
R958
330K
D908
RGP10D
FB923
BEAD
1
2
C920
0.1uF/25V
C902
470pF/250V
R937
2K2 1/8W
C913
1N 50V
Q915
BC847C
CN906
CONN
1
2
R950
560K 1/8W
D927
SP1060
1
2
3
C940
0.01uF 100V
R951
1K 1/8W
C914
47N 50V
SG4
GS41-201MA
R972
8K2 1/8W
IC902
SG6961
1
2
3
4
8
7
6
5
FB
Comp
Mult
CS
Vcc
Driver
GND
ZCD
FB905
3.5*4.7
IC910
TCET1103G
1
2
4
3
CN903
64842 12P 2.5MM
1
2
3
4
5
6
7
8
9
10
11
12
R953
330K
T904
ER-28-3(12P)
3
4
1
2
9
10
11
8
6
5
D911
RGP10D
R927
180K 1W
C945
1500PF 500V
IC907
TEA1507P
1
2
3
4
8
7
6
5
VCC
GND
Ctrl
Demag
Drain
NC
Driver
Sense
R916
33K 1/8W
L913
8mH 4.0A
1
2
4
3
D918
BAV21
R935
47
FB903
3.5*4.7
C937
0.1uF/25V
R924
0R12 1W
R942
33
L911
2u3H
R976
47
CN905
64842 12P 2.5MM
1
2
3
4
5
6
7
8
9
10
11
12
ZD906
P4KE250A-E3
1
2
L910
2u4H
C955
2200UF 16V
D912
RGP10D
BD901
GBU8J-E3/45
2
1
3
4
R960
220K 1/4W
C926
1.5NF/1KV
R923
330R 1/8W
R940
1K5 1/8W
C953
1500uF 35V
C939
0.01uF 100V
Q908
STP7NK80ZFP
2
1
3
BD901 A4 CN902 D1
CN903 E1 CN904 A1
CN905 E3 CN906 B4
C900 B8 C901 B3
C902 B3 C907 B6
C908 B2 C909 B3
C912 D3 C913 C3
C914 E4 C916 D3
C917 G4 C919 G6
C920 C4 C921 E7
C922 D5 C924 G9
C926 B6 C934 F10
C935 B5 C937 E9
C938 B5 C939 C9
C940 F8 C943 F2
C944 B7 C945 F6
C946 E10 C947 D6
C948 B6 C951 C9
C952 C9 C953 C9
C954 D10 C955 F9
C956 C9 C957 F5
C958 F6 C959 E10
C960 G8 C961 D4
C962 D3 D901 B6
D906 E6 D907 D7
D908 F6 D910 D8
D911 D7 D912 D6
D914 C6 D915 C5
D918 F6 D919 G6
D920 D4 D922 C8
D924 F6 D925 B7
D926 C8 D927 F8
D929 F6 FB903 B6
FB904 B6 FB905 A6
FB914 C8 FB915 C8
FB917 C8 FB918 B7
FB919 F8 FB920 F8
FB921 B6 FB922 A4
FB923 B4 FB924 A2
FB925 B2 F901 B1
HBD901 A4 HD901 B5
HD922 C9 HD927 F8
HQ901 C7 IC902 C3
IC904 D5 IC907 G5
IC909 E8 IC910 D9
IC911 G8 IC912 E9
IC913 G8 L910 C10
L911 F9 L912 B3
L913 B2 L914 B5
L915 E7 L916 F6
Q901 C7 Q902 C5
Q908 G6 Q912 D8
Q913 D8 Q914 D8
Q915 E8 Q916 D3
RV902 B2 R913 D3
R914 G6 R915 D8
R916 D8 R918 C4
R922 D6 R923 E6
R924 D5 R925 E4
R926 D5 R927 B7
R928 E8 R929 D5
R930 C6 R932 D4
R933 G4 R934 G6
R935 G6 R936 D10
R937 E10 R938 D9
R939 D10 R940 D10
R941 G9 R942 D6
R943 G8 R944 G9
R945 G9 R946 E9
R947 G9 R948 E7
R949 D6 R950 E6
R951 F7 R952 C5
R953 E5 R956 D8
R957 D7 R958 E5
R959 B4 R960 A4
R961 B4 R962 D3
R963 C6 R964 C4
R965 G6 R969 B6
R970 B6 R971 B6
R972 C5 R973 C5
R974 G6 R975 D8
R976 E7 R977 F6
R978 G5 R979 E4
R980 D4 R981 D4
SG1 A2 SG2 B2
SG3 A3 SG4 B3
TH902 B1 T904 F7
T905 B8 ZD902 B7
ZD904 B7 ZD906 F6
P

Related product manuals