EasyManua.ls Logo

Philips DVP3000K - Page 16

Philips DVP3000K
53 pages
Print Icon
To Next Page IconTo Next Page
To Next Page IconTo Next Page
To Previous Page IconTo Previous Page
To Previous Page IconTo Previous Page
Loading...
4-6
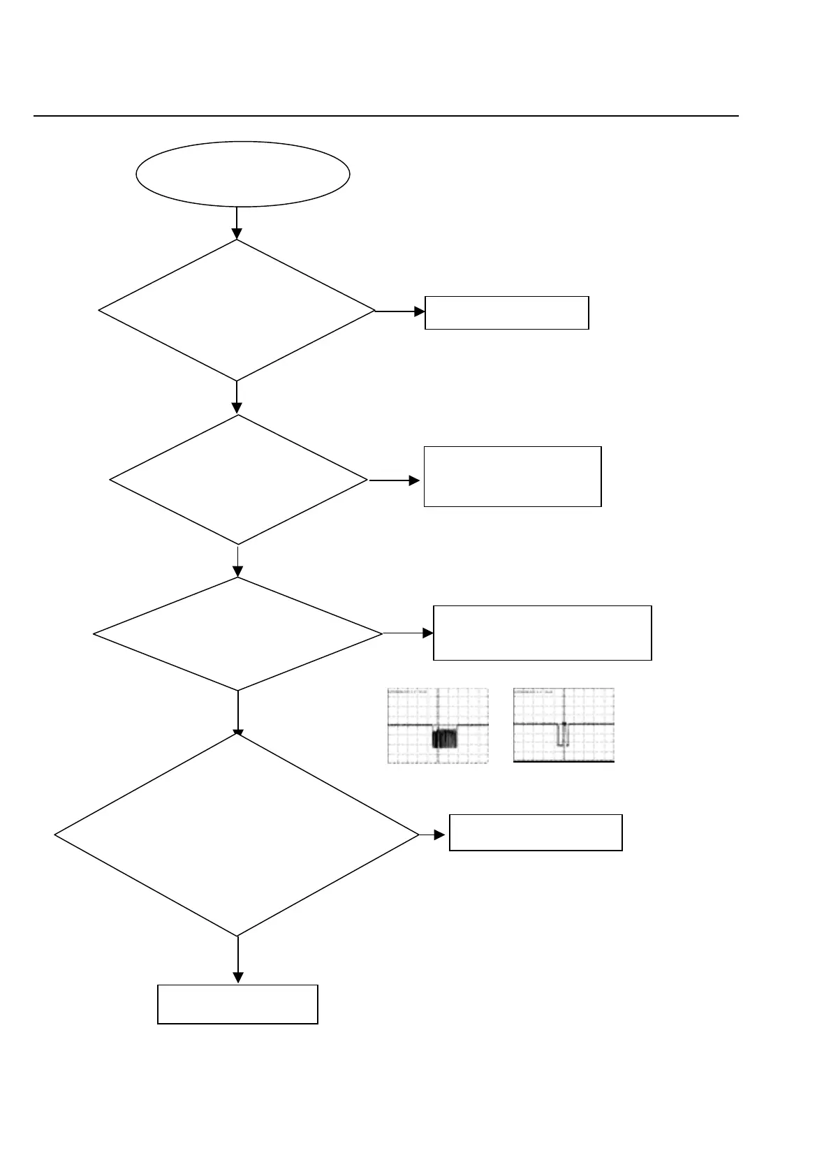
No display on VFD, and buttons do not work
No
No
No
Yes
Yes
No display on VFD , and
buttons do not work
C heck w hether there is
correct contact betw een
C N 301 and CN6
Correct connection
Fix pow er supply boardtop
a pow er supply for should
electric circuit
C heck the U3s pin 62,63,64 arrive
the CN6 connect condition
Correct connection
R eplace U 301 or VFD
Yes
Yes
Yes
No
check-24V +12V,VCC(+5v)
voltage on the pow er and
front board
C heck there are VSTB,
VS D A 0 and V S C K signals
on C N 303 on the front board.
1.C heck w hether bad solder exists on
U 301 and pins of VFD,
2.C heck w hether the circuit connected to
K302, K303, K304 and K301 is broken,
3.C heck w hether R 300, R 301 and R 302
are open-circuit.
Trouble shooting chart
CN6 (PIN 4 V.SCK ) CN 6 (PIN7 VSDA0)
www.freeservicemanuals.info
World of Free Manuals

Related product manuals