EasyManua.ls Logo

Philips DVP3126K - Disc read errors

Philips DVP3126K
46 pages
Print Icon
To Next Page IconTo Next Page
To Next Page IconTo Next Page
To Previous Page IconTo Previous Page
To Previous Page IconTo Previous Page
Loading...
4-4
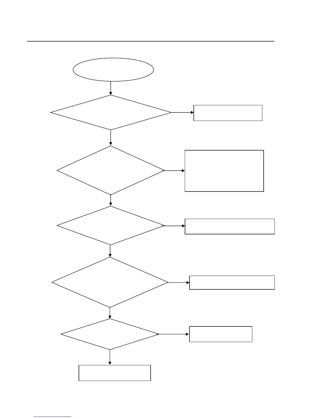
Disc cannot be read.
No
Yes
No
Yes
No
Yes
Yes
No
No
Yes
Disc cannot be read.
Check the loaded circuit
1.Check voltage on pin 100 of U1
varies between 0 and 3.3V:
Æ3.3V for CD
Æ0V for DVD
2.Check whether
p
eri
p
heral
Check the FFC connection
between 24P and the loader.
Check U1 and peripheral components
Re-solder or replace the defective parts
Check the connection
between U1
Correct connection
Replace U1 or loader.
Yes
Check whether there is laser
voltage (2.3V for DVD and 1.9V for
CD) on Collector of Q2 &Q3
Check if there is RFO signal on
pin10 of CN2. (The normal RFO
signal is a clear reticulated wave)
Check U1, U7, and
peripheral components are
eroded or badly soldered.
Trouble shooting chart

Other manuals for Philips DVP3126K

Related product manuals