EasyManua.ls Logo

Philips DVP3160K - Page 11

Philips DVP3160K
58 pages
Print Icon
To Next Page IconTo Next Page
To Next Page IconTo Next Page
To Previous Page IconTo Previous Page
To Previous Page IconTo Previous Page
Loading...
4-1
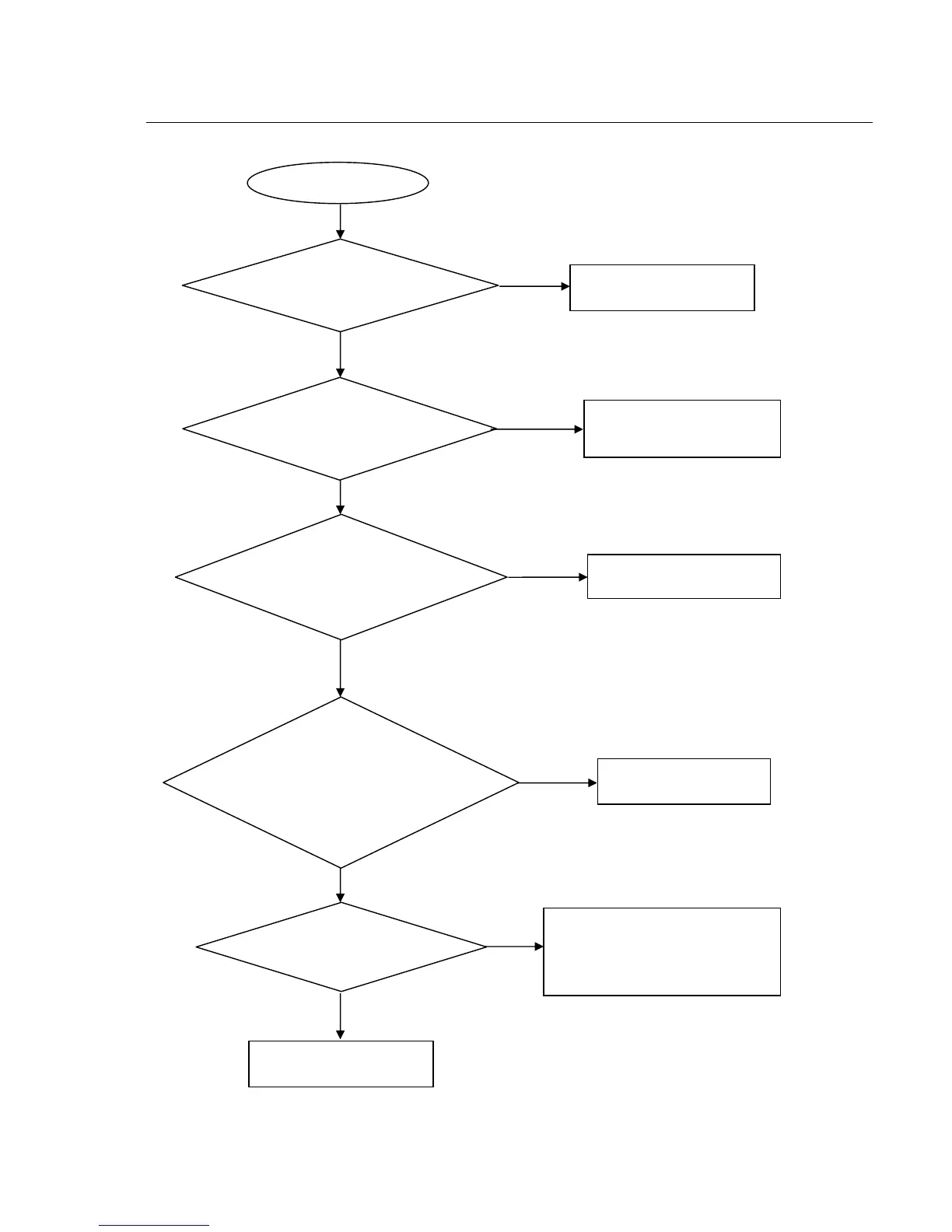
Spindle motor does not move
Yes
Yes
No
No
No
No
Yes
Check whether “AVCC”
(+5V) voltage is normal.
Correct connection
Check the AVCC power
supply
Check/Replace Q6ǃQ5.
Check/ Replace U2.
Have no focus
1. Check U2 42pin FOO signals
2 If there are F+, F-, T+ and T-
signals output from U3.
Check/Replace the loader
Yes
Yes
No
Go
Check whether laser voltage
(2V for VCD & 2.2V for DVD)
on Collector of Q6 and Q5
Check the FFC connection
between 24P and the loader.
1.Whether voltage on pin 112 of U2
varies between 0 and 3.3V (3.3V for
VCD and 0V for DVD),
2.Whether peripheral components
are eroded or badly soldered.
Trouble shooting chart
Motor no move
Remark: Trouble shooting chart for
DVP3160K/XX

Related product manuals