EasyManua.ls Logo

Philips F8 - No back light

Philips F8
42 pages
Print Icon
To Next Page IconTo Next Page
To Next Page IconTo Next Page
To Previous Page IconTo Previous Page
To Previous Page IconTo Previous Page
Loading...
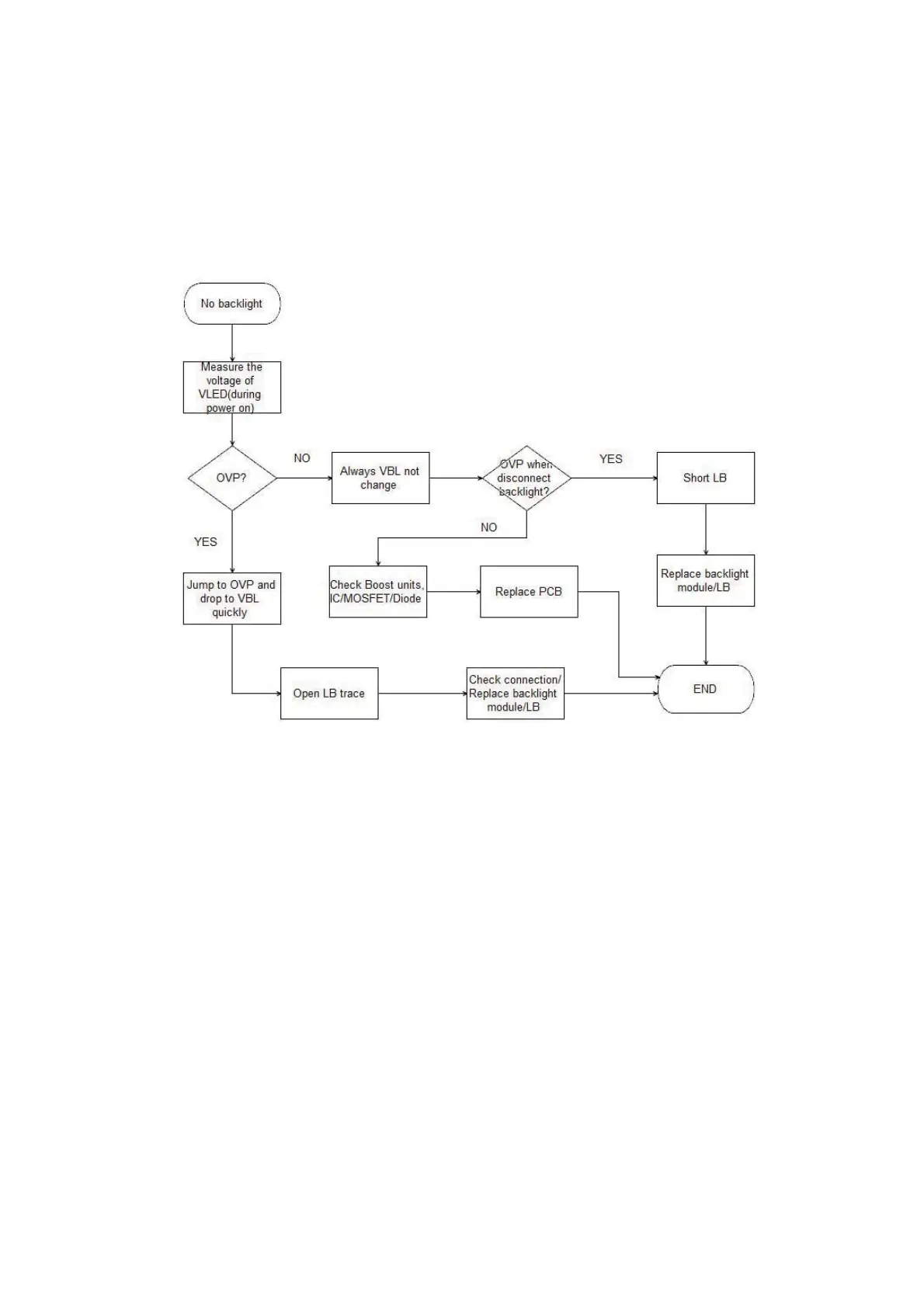
ϯNobacklight
PowerLEDlogicOK,soundOK,but nopicture.(Different
fromNoDisplay).


Related product manuals