EasyManua.ls Logo

Philips FWP2000 - Page 34

Philips FWP2000
44 pages
Print Icon
To Next Page IconTo Next Page
To Next Page IconTo Next Page
To Previous Page IconTo Previous Page
To Previous Page IconTo Previous Page
Loading...
8 - 8 -
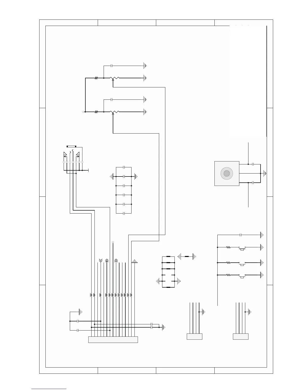
CIRCUIT DIAGRAM
' '
& &
% %
$ $
&DQQRW
RSHQILOH
&?3URJUD
P
3'&6=
$SSURYHU&KHFNHU'HVLJQHU
0&)RQJ)UDQN)DQ-DFNWDQJ
5HY'DWH 5HY
 $
6KHHWRI
31
6L]H
$
7LWOH
):3):30,&6&+
0RGHO1R(
'2&1DPH .(<6&+6FK'RF
/9$
0RGHO1R&
):3):3
$0$0
)
-N
1(:-,1/2.&.;$
5$
5
5$
5
+'287B/
+'287B5
92/7%B$'
92/%6B$'
.(<,1B$'
92/
92/






&1
&213
$*1'
$*1'
)% 2+0
)% 2+0
)% 2+0
)% 2+0
)% 2+0
)% 2+0
)% 2+0
)% 2+0
)% 2+0
&S)
&S)
'*1'
+3B6:
)% 2+0
'*1'
0,&,1B5
0,&,1B5
9
)% 2+0
0,&B6:
0,&B6:
&S)
$*1'
$*1'
&
3)
&
3)
92/7%B$'
92/%6B$'
+'287B/
+'287B5
+3B6:
'*1' '*1''*1''*1'
&1
&213
.(<,1B$'
92/
92/
'*1'
&

&

&

&

&

&

'*1'
$*1'
-:
-
-:
-
-:
-
-:
-
-:
-
$*1'
$*1'
$*1'
$*1'
0,&B,1B6:
&S)
)% 2+0
5
.
5
.
23B9&&
3+
&1
3+
75$
(1&2'(5
*1'
&

&

92/ 92/
6:
6ZLWFK
6:
6ZLWFK
*1' *1'
6:
6ZLWFK
5
.
5
.
5
.
*1'
.(<,1B$'
&
3)
*1'
&1
&213
.(<,1B$'
92/
92/
*1'
999