EasyManua.ls Logo

Philips HTD3510/98 - Page 30

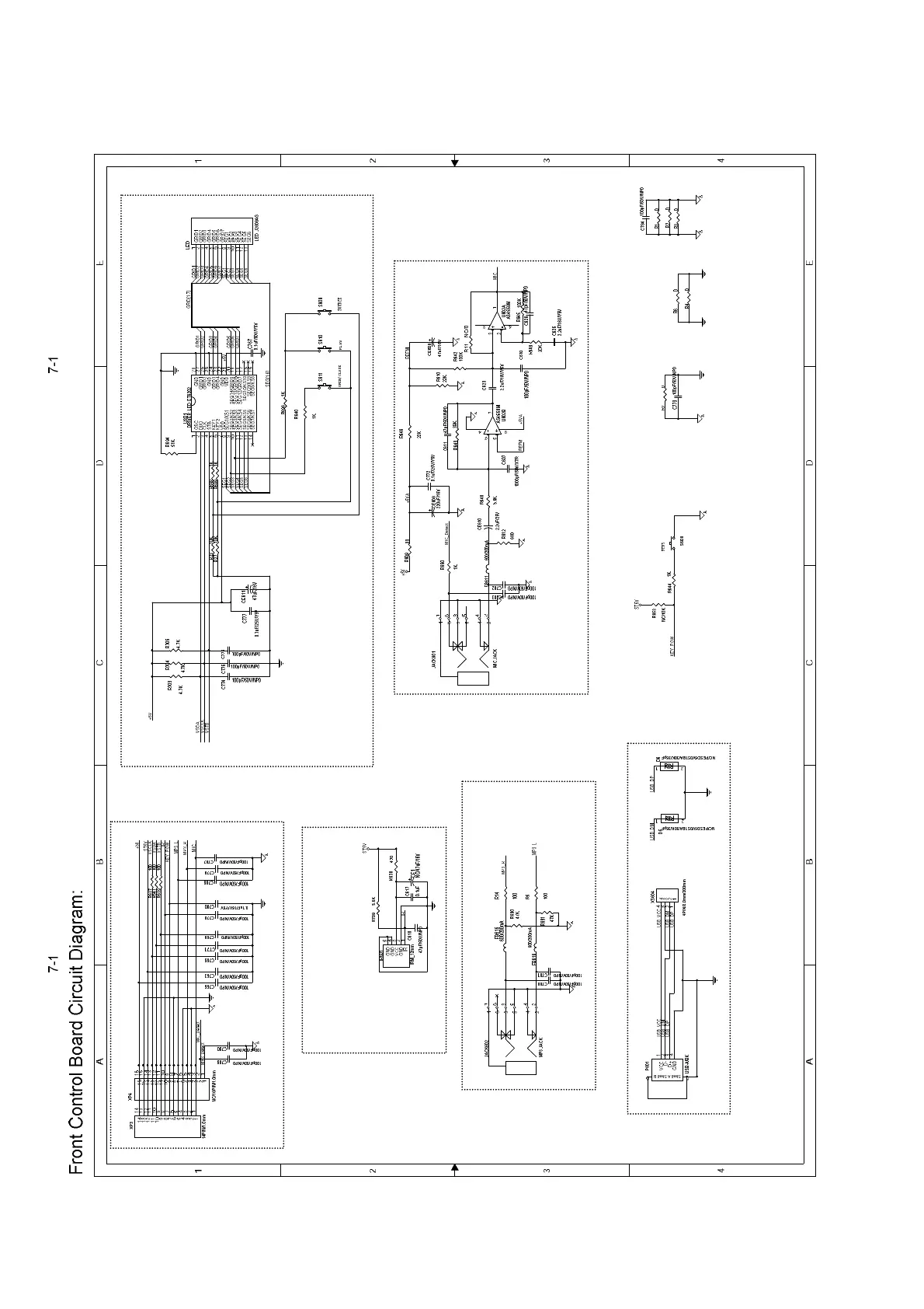
Philips HTD3510/98
52 pages
Print Icon
To Next Page IconTo Next Page
To Next Page IconTo Next Page
To Previous Page IconTo Previous Page
To Previous Page IconTo Previous Page
Loading...
++

Related product manuals