EasyManua.ls Logo

Philips MX3910D - Page 13

Philips MX3910D
128 pages
Print Icon
To Next Page IconTo Next Page
To Next Page IconTo Next Page
To Previous Page IconTo Previous Page
To Previous Page IconTo Previous Page
Loading...
4-1 4-1
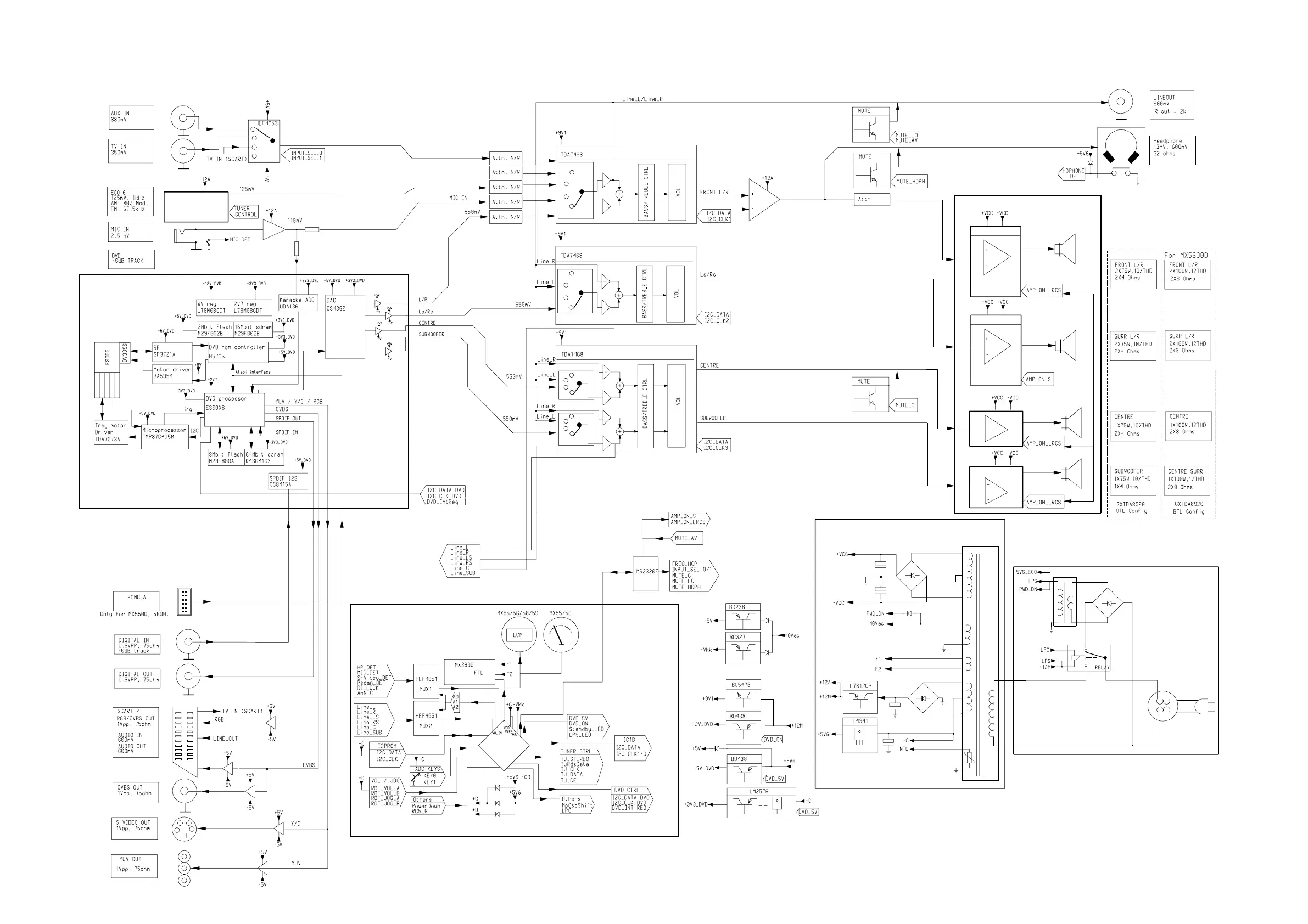
SET BLOCK DIAGRAM
1/2XTDA8920
LPS COIL
MAINS TRAFO
SURROUND
1/2XTDA8920
TDA8920
L/R
TDA8920
POWER AMP
DVD Module
Power Amplifier
Front Display
POWER AMP
Mains and Regulator
ECO 6
TMP88CU74F
ECO Standby
MX3900D_130_wk302-2
Note: All others are in the AV board.

Other manuals for Philips MX3910D

Related product manuals