EasyManua.ls Logo

Philips PET722 - Page 19

Philips PET722
38 pages
Print Icon
To Next Page IconTo Next Page
To Next Page IconTo Next Page
To Previous Page IconTo Previous Page
To Previous Page IconTo Previous Page
Loading...
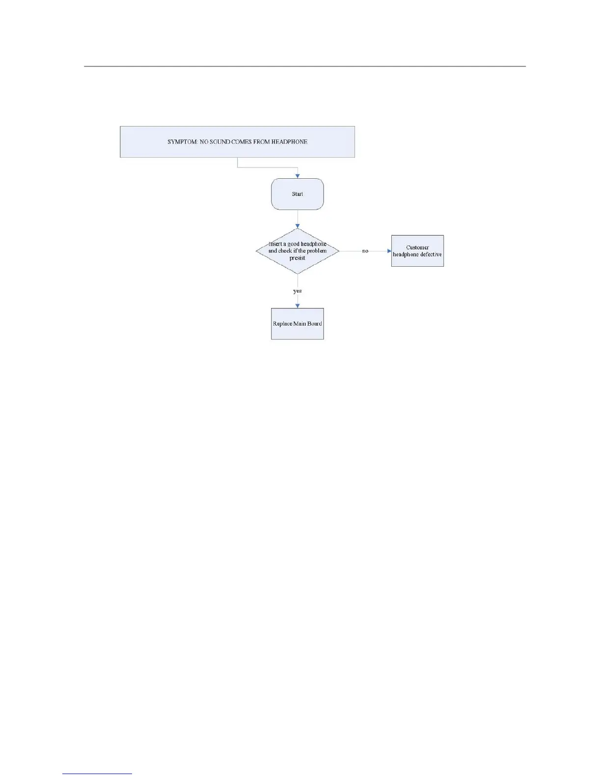
5.0 TROUBLESHOOTING
SYMPTOM: NO SOUND FROM HEADPHONE

Related product manuals