EasyManua.ls Logo

Philips SW5700 - Page 42

Philips SW5700
50 pages
Print Icon
To Next Page IconTo Next Page
To Next Page IconTo Next Page
To Previous Page IconTo Previous Page
To Previous Page IconTo Previous Page
Loading...
󰪾
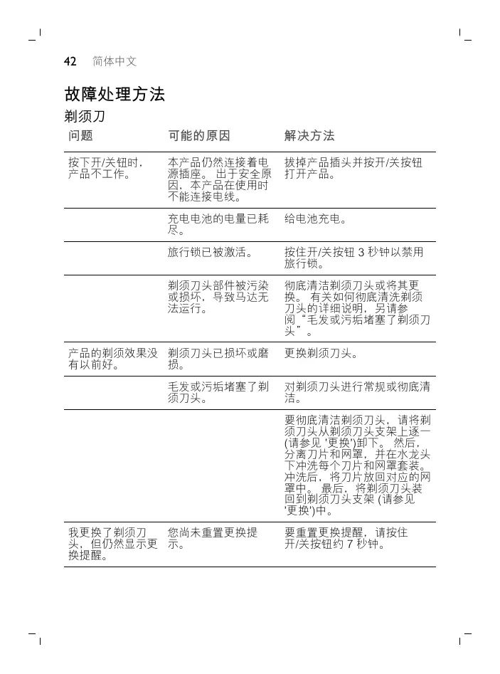

󰩜󰬹 󰏳󰂞 󰛡
/
󰉗。
󰈥
󰃺󰉙。 󰃂󰃳
󰁼󰄠󰂫
。
/
。
󰁛
。
。
󰁛。 󰈁/ 3 󰇕󰁞󰂫
。

󰇄
󰄑。

。 󰂸

󰄊“
”。

󰂸󰁞。
󰁛
。
。

。

。
󰀴
󰆩󰇲󰁅
( '')。 
󰅺󰄠
󰅺󰈐。
󰂎
󰅺󰇒。 󰉎󰈐
󰆩 (
'')󰇒。


。
󰇚󰇅
。
󰀴󰇚󰇅󰈁
/󰄂 7 󰇕。
42
󰇒
All manuals and user guides at all-guidesbox.com

Other manuals for Philips SW5700

Related product manuals