EasyManua.ls Logo

Pioneer SC-LX75 - Component Assy

Pioneer SC-LX75
274 pages
Print Icon
To Next Page IconTo Next Page
To Next Page IconTo Next Page
To Previous Page IconTo Previous Page
To Previous Page IconTo Previous Page
Loading...
134
SC-57
1
2 3 4
A
B
C
D
E
F
1
2 3 4
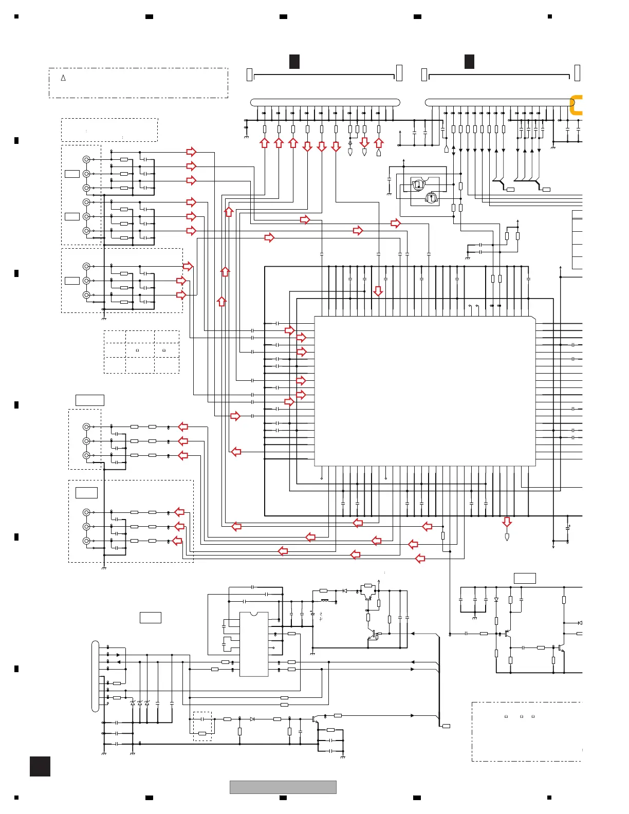
10.20 COMPONENT ASSY
H
NOTE
CN8302
CN8301
*JA8302
*JA8305
*JA8304
*JA8301
JA8601
1. RESISTORS
Unit: k-k
, M-M or unless otherwise noted.
Rated Power: 1/10w unless otherwise noted.
Toleranee: (J)5% unless otherwise noted.
2125 : RS1/8SQ
NO MARKED : RS1/10SR
2. CAPACITORS
Unit: p-pF or u-uF unless otherwise noted.
Ratings: Capacity(F)/Voltage(V) unless otherwise n
AK : CEAK
1000p or less : CCSRCH, Over 10u and 2125 : CKS
NO MARKED : CKSRYB
3. NM: No Mount
A_CROUT1
A_CBOUT1
A_CYOUT1
232TX
232RX
A_CROUT2
A_CBOUT2
A_CYOUT2
OSDSCK_5
OSDCS_5
232CDET
232CDET
232TX
232RX
XOSDRST_5
OSDSO_5
FANERR
FANCTL
A_CYIN1
A_CYIN2
A_CYIN3
A_CYOUT_DVC
A_CBIN1
A_CBIN2
A_CBIN3
A_CBOUT_DVC
A_CROUT_DVC
A_CRIN1
A_CRIN2
A_CRIN3
A_CRIN_DVC
A_CBIN_DVC
A_CYIN_DVC
232POW
232POW
SDA
SCL
AKM7171-A
1
V+5_V
2
V+5_V
3
CDET
4
SDA
5
SCL
6
OSDSO
7
OSDSCK
8
OSDCS
9
XOSDRST
10
FANERR
11
FANCTL
12
GNDD
14
232CDET
15
EV232TX
16
EV232RX
17
GNDD
18
GNDD
19
V+5R6_EV
13
232POW
20
V+5R6_EV
AKM7171-A
1
GNDV
2
CYIN
3
GNDV
4
CBIN
5
GNDV
6
CRIN
7
GNDV
8
CROUT
9
GNDV
10
CBOUT
11
GNDV
12
CYOUT
14
SCOUT
15
GNDV
16
CV/SYOUT
17
GNDV
18
CVBSIN
19
GNDV
13
GNDV
20
GNDV
*C8302
100u/16 AK
*C8301
*C8613
(D6.3
)
100u/16 AK
NM
C8363
NM
C8362
NM
C8361
NM
C8365
NM
C8366
NM
C8364
C8339
0.01u/50
C8338
0.01u/50
C8337
0.1u/50
C8334
1000p/50
C8331
0.01u/50
C8330
0.01u/50
C8328
0.1u/50
C8327
0.1u/50
C8319
1000p/50
C8312
0.01u/50
C8311
0.01u/50
C8304
0.1u/50
C8303
1000p/50
NM
C8367
NM
C8369
NM
C8368
C8602
0.1u/50
C8605
0.1u/50
C8606
0.1u/50
NM
C8370
C8604
0.1u/50
NM
C8372
NM
C8371
C8610
330p/50
C8612
10p/50
CH
NM
C8373
NM
C8374
C8603
NM
C8336
0.1u/50
C8608
470p/50
CH
C8601
0.01u/50
NM
C8375
C8349
0.1u/50
C8344
0.1u/50
C8381
1u/16
C8382
1u/16
C8347
0.1u/50
C8320
1000p/50
C8323
0.1u/50
C8316
0.1u/50
C8314
0.1u/50
C8308
0.1u/50
C8306
0.1u/50
C8333
1000p/50
C8326
DCH1201-A
C8324
DCH1201-A
*C8322
DCH1201-A
C8321
DCH1201-A
C8318
DCH1201-A
*C8317
DCH1201-A
C8315
DCH1201-A
C8313
DCH1201-A
C8310
DCH1201-A
*C8309
DCH1201-A
C8307
DCH1201-A
C8305
DCH1201-A
NM
C8380
C8384
0.047u/50
C8377
10p/50
*C8378
1000p/50
C8379
10p/50
*C8614
100p/50
C8395
0.1u/50
C8359
47p/50
C8358
47p/50
10p/50
*C8335
C8615
NM
NM
C8616
1000p/50
C8389
C8390
1u/16
C8386
5600p/50
C8385
0.047u/50
C8360
0.01u/50
C8376
10p/50
C8325
0.1u/50
C8609
NM
C8611
10p/50
CH
C8353
NM
*C8617
10p/50
NM
C8618
C8607
0.01u/50
R8613
10p/50
(C8619)
D8605
1SS352
D8302
1SS35
D8301
1SS352
D8601
1SS352
D8603 NM
D8602 NM
D8604
NM
L8601
NM
GNDD
GNDV
GNDCH232
GNDD
GNDV
GNDV
GNDD
GNDV
GNDV
GNDV
GNDV
G
HIN202EIBNZ
IC8601
C1+
1
V+
2
C1-
3
C2+
4
5
C2-
6
V-
7
T2OUT
8
R2IN
9
R2OUT
10
T2IN
11
T1IN
12
R1OUT
13
R1IN
14
T1OUT
15
GND
16
VCC
IC8301
NJW1327FU1
VEE1
1
NC1
2
PS
3
NC2
4
SDA
5
SCL
6
NC3
7
EX1
8
EX2
9
NC4
10
VEE2
11
NC5
12
BIASY1
13
NC6
14
YIN1
15
YIN2
16
NC7
17
YIN3
18
YIN4
19
NC8
20
YIN5
21
YIN6
22
NC9
23
VCC1
24
NC10
25
VEE3
26
NC11
27
BIASPB1
28
NC12
29
PBIN1
30
PBIN2
31
PBIN3
32
PBIN4
33
PBIN5
34
PBIN6
35
VCC2
36
VEE4
37
BIASPR1
38
PRIN6
39
PRIN5
40
PRIN4
41
PRIN3
42
PRIN2
43
PRIN1
44
VCC3
45
VEE5
46
BIASPR2
47
NC13
48
PROUT4
49
NC14
50
PROUT3
51
PROUT2
52
PROUT1
53
VCC4
54
NC15
55
VEE6
56
NC16
57
BIASPB2
58
PBOUT4
59
PBOUT3
60
PBOUT2
61
PBOUT1
62
VCC5
63
NC17
64
VEE7
65
NC18
66
BIASY2
67
YOUT4
68
YOUT3
69
YOUT2
70
YOUT1
71
VCC6
72
NC19
73
VEE8
74
NC20
75
BIASV2
76
VOUT5
77
NC21
78
VOUT4
79
NC22
80
VOUT3
81
VOUT2
82
VOUT1
83
VCC7
84
VEE9
85
BIASV1
86
VIN1
87
VIN2
88
VIN3
89
NC23
90
VIN4
91
VIN5
92
VIN6
93
VIN7
94
VIN8
95
VIN9
96
VCC8
97
NC24
98
VDD
99
GND
100
AKB7227-A
4
3
2
1
AKB7227-A
4
3
2
1
AKB7227-A
4
3
2
1
AKB7224-A
4
3
2
1
5
6
7
8
AKP7256-A
1
(CD)
2
RXD(TD)
3
TXD(RD)
4
(DTR)
5
GND
6
(DSR)
7
BUSY(CTS)
8
(NC)
9
(NC)
Q8305
NM
1
2
3 4
5
6
LTC114EUB
Q8605
Q8302
LSC4081UB(QRS)
Q8603
LSC4081UB(QRS)
LSA1576UB(QRS)
Q8301
LSA1576UB(QRS)
Q8604
R8608
NM
68
R8314
(F)
75
*R8307
(F)
75
*R8309
(F)
3.9
R8313
R8612
NM
NM
*R8365
NM
*R8366
0
R8359
68
R8312
(F)
0
*R8361
0
*R8362
10
R8363
10
R8364
NM
R8356
75
R8306
(F)
75
R8302
(F)
R8611
0
R8614
220k
75
*R8308
(F)
R8609
NM
68
*R8320
(F)
NM
R8610
75
R8301
(F)
68
R8310
(F)
0
R8619
0
R8358
0
R8355
0
R8353
R8606
100
0
R8351
0
R8350
R8326
22k
R8325
22k
22
R8324
22
R8323
1.2k
R8342
3.9
R8315
47k
R8347
0
R8367
68
*R8316
(F)
68
*R8318
(F)
3.9
R8311
R8617
220k
R8618
100
R8616
10k
*R8601
10
R8607
100
3.9
*R8317
3.9
*R8321
75
R8304
(F)
R8615
470k
47k
R8343
R8605
100
75
R8303
(F)
1k
R8341
8.2k
R8345
4.7k
R8348
75
R8305
(F)
100
R8346
NM
R8322
3.9
*R8319
R8623
NM
R8621
4.7k
R8604
100
R8622
NM
R8620
22k
0
R8334
0
R8352
0
R8354
0
R8360
0
R8336
0
R8357
R8349
4.7k
270
R8344
R8624
0
0
R8335
V+5_V
V+3_V
V+5R6_EV
V-3_V
V+3_V
V+3_V
V+5
A_CVIN_DVC
CDET
FAN 232C
232C
A_SCOUT_DVC
A_CVIN_DVC
A_SYOUT_DVC
IN2
IN1
MONITOR
OUT
OUT
ZONE2
IN3
CDET
232C
AWX9865, AWX9866, AWX9867
REAR
REAR
FRONT
FRONT
[Max +15mA]
75
(F)
R8307
C8309
10u/6.3V 1u/16V
0
JA8301 AKB7225-A
JA8302,JA8304,JA8305
AKB7228-A
R8308
R8309
C8317
C8322
AWX9865
AWX9867
AWX9866
AWX9864
Only AWX9866, Use Gold Pinjack
Only AWX9865, AWX9866
DCH1201 10u/10V (2125)
AWX9933
AWX9946
COMP
IN1
IN2
IN3
D-MA
from
INPUT
(CVBS)
(CB)
(CR)
(Y)
(CB)
(CR)
(Y)
(CB)
(CR)
(Y)
(Y)
(CVBS)
(CB)
(Y)
(CR)
(CB)
(CB)
(Y)
(CB)
(Y)
(CR)
(CR)
(CR)
(CR)
(CR)
(CB)
(CB)
(CB)
(Y)
(Y) (Y)
(Y)
(CVBS)
(CB)
(Y)
(CR)
(CB)
(Y)
(CR)
(CR)
(CB)
(CR)
(Y)
(CR)
(CB)
(Y)
(CR)
(CB)
(Y)
F
5/11
CN1723
F
5/11
CN1722
!
with same parts(safety regulation authorized) of identical
designation.
The mark found on some component parts should be replaced

Table of Contents

Other manuals for Pioneer SC-LX75

Related product manuals