EasyManua.ls Logo

Pivot Turbo Timer - Page 2

Pivot Turbo Timer
4 pages
Print Icon
To Next Page IconTo Next Page
To Next Page IconTo Next Page
To Previous Page IconTo Previous Page
To Previous Page IconTo Previous Page
Loading...
2
Earth
Key
Cylinder
Unit
Specialized Harness
(sold separately)
Key Cylinder
3-pin
Connector
Parking Brake
Lever
Parking Brake
Lever
Earth
Unit
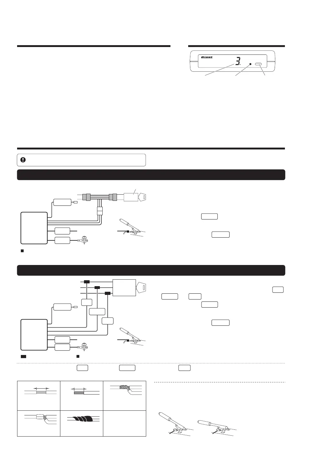
SET
TIME
SECURITY
SECURITY AUTO TIMER
for TURBO and NA
TURBO TIMER
Features Part Names
Connecting The Wires
Normal 12V
2
IG1 (Key ON) 12V
IG2 (Key ON) 12V or ACC
Remove the connector connected to the Key Cylinder and
in the middle connect the Specialized Harness (sold
separately).
Connect the 3-pin connector from the Unit to the 3-pin
connector on the specialized harness.
Fasten down the Black wire using a screw on the car
body that carries earth.
Using one of the supplied connectors (or by soldering)
securely connect the Brown wire to the wiring of the
parking brake switch.
(Refer to Reference 1How to use the Cut Connectors
and Reference 2Checking the Parking Brake
Connection Spot at the bottom of page)
Cut off the 3-pin connector from the Unit.
While referring to the diagram to the left, connect the Red ,
Yellow and Blue wires to the specified places.
Fasten down the Black wire using a screw on the car
body that carries earth.
Using one of the supplied connectors (or by soldering)
securely connect the Brown wire to the wiring of the
parking brake switch.
(Refer to Reference 1How to use the Cut Connectors
and Reference 2Checking the Parking Brake
Connection Spot at the bottom of page.)
2 If there are two 12V wires, connect to the thicker of
the two.
Parking Brake Switch
Parking Brake Switch
Select one of the following two wiring methods.
1 The Model Specific Turbo Timer Harness (sold
separately) makes installation a snap.
For safety purposes remove the battery cables from the minus
terminals before carrying out the wiring.
Wiring Method
A
Wiring Method Used With Specialized Harness
1
: Use Cut Connector (Small)
Black
Orange
Orange
Black
Brown
Brown
3-pin connector wiring
Red Normal 12V
Blue IG2 (Key ON) 12V If there is no IG2, use ACC
Blue
Yellow
Red
: Use Cut Connector (Large) : Use Cut Connector (Small)
Wiring Method
B
Direct Wiring Method (Without Specialized Harness)
Same for the parking brake pedal.
Reference 1How to use the Cut Connectors
1
10 mm
2
10 mm
3
4
When crimping,
please use crimp-
ers or use pliers to
bend and then
solder together.
5
Peel off of the vinyl
cover at connection.
Peel off of the vinyl
cover at the end of
the product s wire.
Wrap around both
wire coils.
Close tightly with
cut connector.
Insulate with vinyl
tape.
With the key switch ON (but not the engine)
pull up to cut voltage and push down to
engage 12V power.
In AT models, instead
of connecting to the
parking brake, a con-
nection can be made
to the foot brake.
With foot off the
brake: 0V
With brake pressed
down: 12V
Reference 2Checking the Parking Brake Connection Spot
With brake
pulled up: 0V
With brake
down: 12V
Fully automatic turbo timer with built-in security system.
Auto setting of idling time in accordance to running time.
After stopping the engine, a flashing blue LED helps guard
your car. But upon any shock or impact to the body this
switches to an intimidating high-power high-speed light for a
determined amount of time.
Countdown to operation and alarm notification.
Possible to make desired idling time settings.
Timer allows up to 15-minute warm-up running for air
conditioner etc…
Two 360W high capacity relays guarantee stable operation.
The 21mm-thin compact body.
SPECS
For DC12V vehicles
Average Power Consumption in
Standby
Security Mode8mA
Power Saving Security Mode3mA
Display Security LED Switch
Yellow IG1 (Key ON) 12V
(Extra wire)
not used under
normal conditions.
(Extra wire)
not used under
normal conditions.