EasyManua.ls Logo

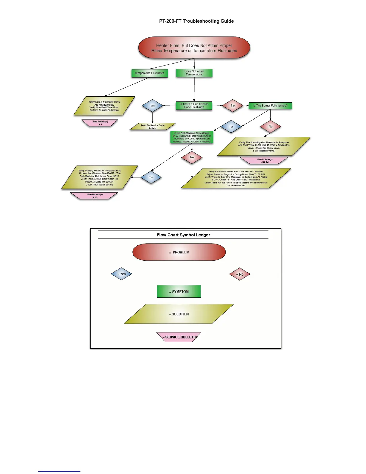
PrecisionTemp PT-200FT - Page 15

Default Icon
65 pages
Print Icon
To Next Page IconTo Next Page
To Next Page IconTo Next Page
To Previous Page IconTo Previous Page
To Previous Page IconTo Previous Page
Loading...
Rev 8/2014
PrecisionTemp, Inc • 11 Sunnybrook Drive • Cincinnati, Ohio, 45237 • 1-800-934-9690 •
fax 513-641-0733 15