EasyManua.ls Logo

Robur M60 C - Page 35

Default Icon
36 pages
Print Icon
To Next Page IconTo Next Page
To Next Page IconTo Next Page
To Previous Page IconTo Previous Page
To Previous Page IconTo Previous Page
Loading...
Maintenance
Installation, use and maintenance manual – M gas unit heater
35
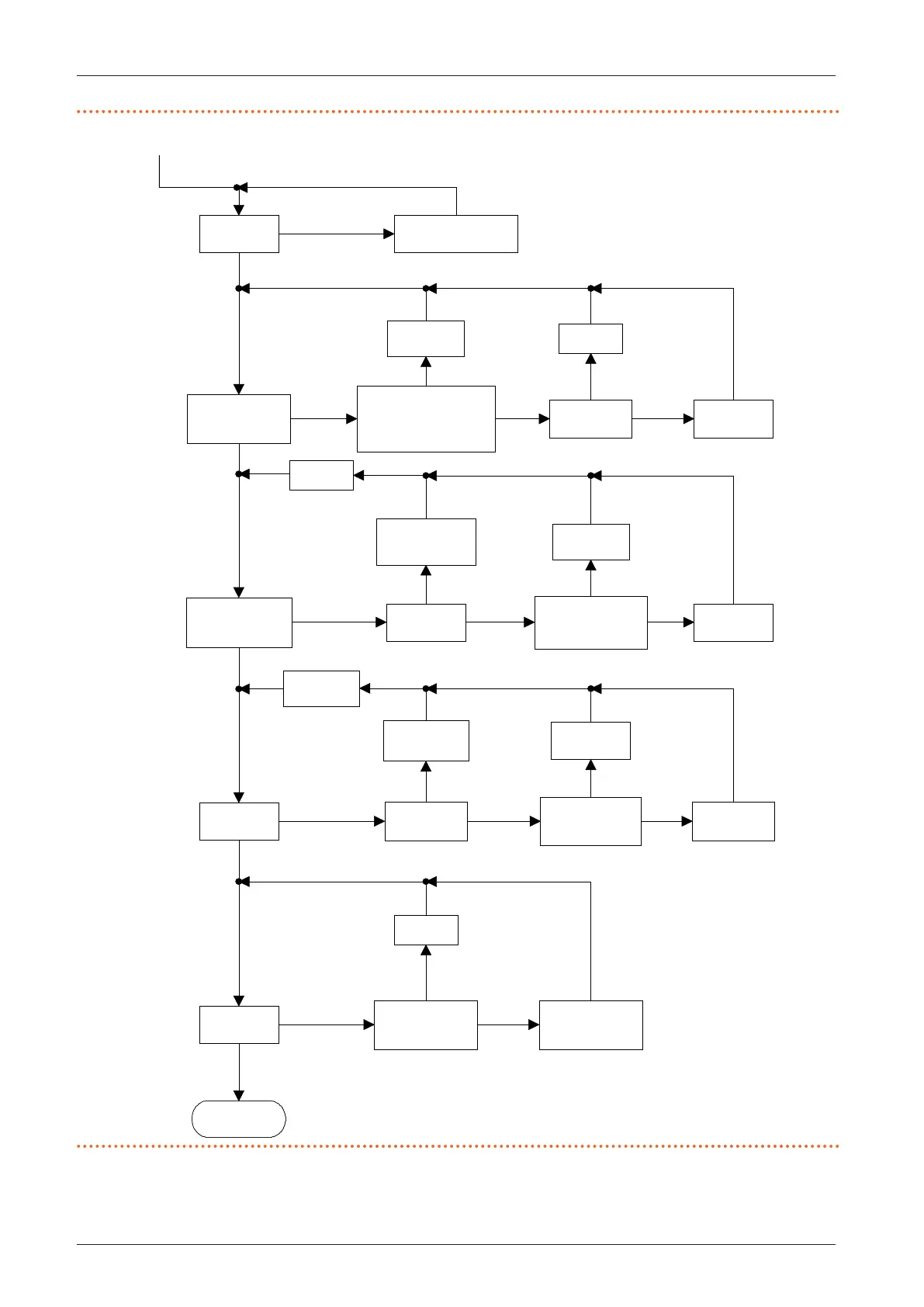
7
Figure7.2
Does the flue fan
stop and go?
Replace the anti-welding
device of pressure switch
Does the electrode start
sparking in the burner
after 30 seconds?
Check the ignition electrode and
related cable. Is the electrode
properly positioned and does the
cable touch any of the unit's metal
parts?
Is the control unit
fuse broken?
Replace the
control unit
Replace the
ignition electrode
Replace the
fuse
Reset the
control unit
Reverse the supply
connection (live and
neutral)
Replace the flame
sensor…
The burner starts but
stops soon after the end of
the spark train
Check the phase.
Is it correct?
Check the flame sensor.
Is it bent
or does it touch the burner?
Replace the
control unit
Restart the
control unit
Locate the causes for
gas supply failure
Replace the
gas valve
Check gas supply
mains. Is there gas?
Check valve voltage. Is
there voltage in the gas
valve?
The burner starts
(or gas is present)
control unit
Replace the
thermostat
Check fan thermostat for
correct operation. Is it
locked out?
Fan starts after a
few minutes?
Replace the capacitor. If
the failure persists,
replace the fan motor.
properly
continued
YES
NO
NO
YES
NO
YES
YES
YES
SEYON
SEYSEY
NO
NO
SEYON
ONSEYON
YES
YES
ONON
YES
Replace the ignition
Unit is operating

Other manuals for Robur M60 C

Related product manuals