EasyManua.ls Logo

RTS ICP-2000 - Page 15

RTS ICP-2000
22 pages
Print Icon
To Next Page IconTo Next Page
To Next Page IconTo Next Page
To Previous Page IconTo Previous Page
To Previous Page IconTo Previous Page
Loading...
15
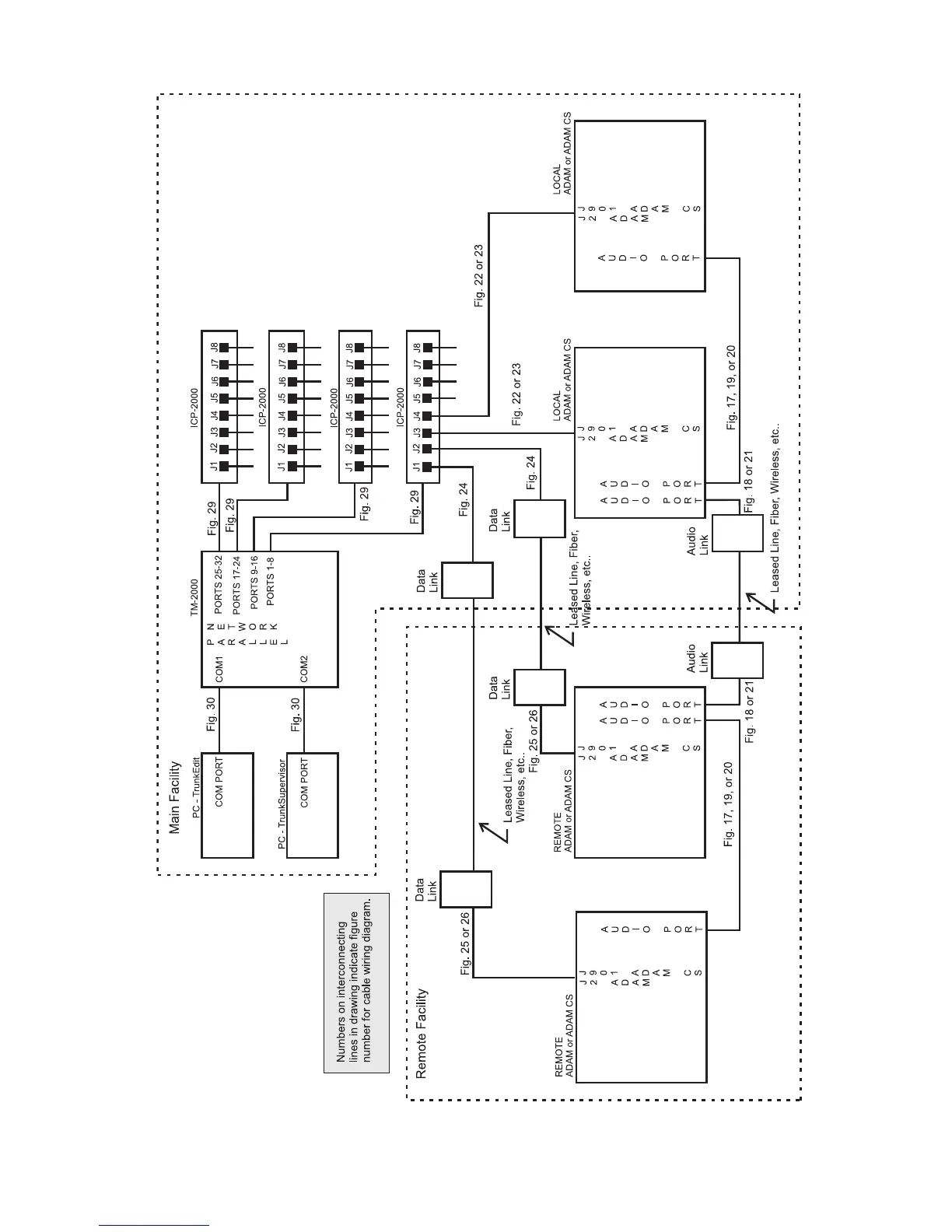
Figure 10. Example of a non-redundant TM-2000 system.