EasyManua.ls Logo

Samsung SCX 6322DN - B/W Laser - All-in-One - Page 171

Samsung SCX 6322DN - B/W Laser - All-in-One
185 pages
To Next Page IconTo Next Page
To Next Page IconTo Next Page
To Previous Page IconTo Previous Page
To Previous Page IconTo Previous Page
Loading...
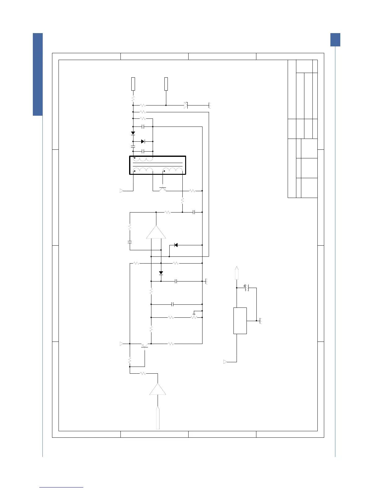
Schematic Diagram
Service Manual
11-17
This Document can not be used without Samsung’s authorization.
Samsung Electronics
11.4 HVPS(1/4)
A A
B B
C C
D D
1
1
2
2
3
3
4
4
DONGYANG E&P INC.
Title
Drw.No
Ref. No
Rev.
DESIGNED CHECKED APPROVED
Size Date of
MHV
ELBRUZ-HVPS
1.1
A4 2006.02.15 3 4
IC1
7407
18V
R411
1/4W2KJ
R403
62KF
R402
56KF
R404
33KJ
C402
104
R407
220KF
R408
47KJ
C403
333
R409
1KJ
Q402
D526-Y
1
5 6
7
2
4
T401
KAB-006B
R410
1W3J
24VS
C405
2KV680
C404
3KV471
D403
6KV
1 3
2
MHV
20K
D401
1N4148
R405
150KF
D404
1N4148
C401
222
C407
104
R406
16.2KF
D402
6KV
C406
3KV471
R415
BR1/2W30MF
R414
BR1/2W30MJ
R416
BR1/2W30MF
ZD401
150V
IN OUT
GND
U1
KA7818
IC2
KA324
C101
35V47uF
24VS
Q401
2907
R412
1/4W2.2KJ
R401
100J
R417
RDS1/2W100KJ
MHV-PWM
OPC
MHV
18V
ELBRUZ-HVPS
3
2
1
+
-
43
CN1-#7
(2012)
(2012)
(2012) (2012) (2012)
(2012)
(2012)
(2012)
(2012)
(2012)
(2012)
(2012)
CN2 #4 PIN
SMD
SMD
SMD
This parts should not contain any substances which are specified in DCQ2-0070K
DCQ2-0070K .
.,.¥Eº8t12eã˘ 7 :Ù9I%P,p:¸8x1‡7›Få:Ù6~3È#¸$

Table of Contents

Other manuals for Samsung SCX 6322DN - B/W Laser - All-in-One

Related product manuals