EasyManua.ls Logo

Sansui HT5002 - Power Amplifier Circuit

Sansui HT5002
26 pages
Print Icon
To Next Page IconTo Next Page
To Next Page IconTo Next Page
To Previous Page IconTo Previous Page
To Previous Page IconTo Previous Page
Loading...
5
5
4
4
3
3
2
2
1
1
D D
C C
B B
A A
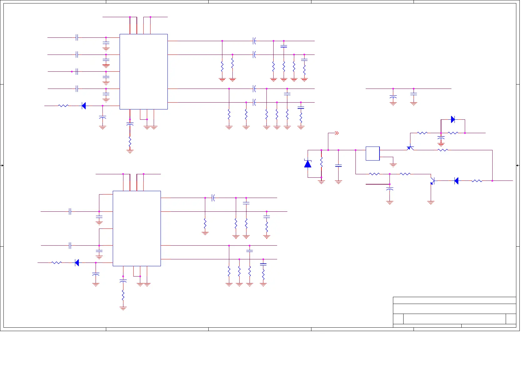
POWER AMPLIFIER
MUTE
POWER AMPLIFIER
HT5301-ZC01-02 <RevCode>
<Title>
B
13 13Saturday, March 04, 2006
Title
Size Document Number Rev
Date: Sheet
of
FR_SP
FL_SP
CEN
MUTE
SR_SP
MUTE1
SL_SP
+VCC
MUTE1
P+5V
+VCC
MUTE1
FL
MUTE1
+VCC
FR
SW
MUTE1
SR-
SL-
SW+_SP
SW-_SP
CEN_SP
CEN-_SP
+VCC
U5
TDA8947J/TO220
3
14
4
1
8
2
9
6
12
17
15
13 10
5
11
16
7
VCC1
OUT3-
OUT2-
OUT1+
IN1+
GND1
IN3+
IN2+
IN4+
OTU4+
GND2
CIV MODE1
MODE2
SVR
VCC2
SGND
R185
2K
R222
2K
C43
104
C213
470U/25V
C218 473
C198
47P
C208
220U
Q25
8050
3
2
1
U24
TDA8947J/TO220
3
14
4
1
8
2
9
6
12
17
15
13 10
5
11
16
7
VCC1
OUT3-
OUT2-
OUT1+
IN1+
GND1
IN3+
IN2+
IN4+
OTU4+
GND2
CIV MODE1
MODE2
SVR
VCC2
SGND
C206
470u/35V
R252 220
R63 0RR81
10K
C237
0.1U/50V
ZD2
P6KE24A
1 2
R82 1K
C65 473
C189
104
R184
2K
C203
22U
R26
2R2 1206
C196
47P
D5 4148
R129
2R2 1206
U13
78L05
2
1 3
GND
VI VO
C210 470U/25V
R147
2K
R22
2R2 1206
C212 470U/25V
C211 470U/25V
R151
2K
R155
2K
R254
1K
R15
2R2 1206
R150
2K
C195
47P
C205 224
R239
2K
R66 1k
C92
104
R251
1K
R61
470R/3W
C204
220U
C200
47P
C219 473
C236
47U
C119
104
C220 473
R255 220
D1 4148
R126
2R2 1206
C154
104
R199
1K
Q1
8550
3
2
1
C91
104
C221 473
R197
2K
R68 1k
R27
2R2 1206
D6 4148
C238
104
C207
22U
R200
2K
R14
2R2 1206
R146
2R2
R78 1k
C199
47P
C197
47P
D7
4148
C209
470U/25V
C62
104
C95
104
R186
1K
C64
104