EasyManua.ls Logo

Santerno SINUS H - Page 10

Santerno SINUS H
97 pages
Print Icon
To Next Page IconTo Next Page
To Next Page IconTo Next Page
To Previous Page IconTo Previous Page
To Previous Page IconTo Previous Page
Loading...
Chapter 3. Installation
6
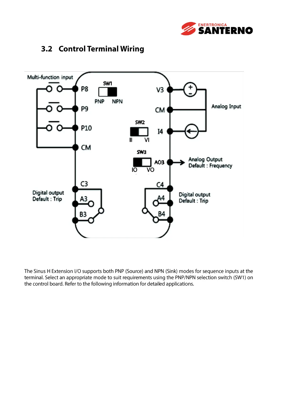
NPN(Sink)/PNP(Source) Mode Selection