EasyManua.ls Logo

Sharp LC-40LU700E - Page 81

Sharp LC-40LU700E
164 pages
Print Icon
To Next Page IconTo Next Page
To Next Page IconTo Next Page
To Previous Page IconTo Previous Page
To Previous Page IconTo Previous Page
Loading...
LC-32/40/46LE700E/RU/S,LU700E/S,LX700E/RU,LC-52LE700E/RU/S
7 – 15
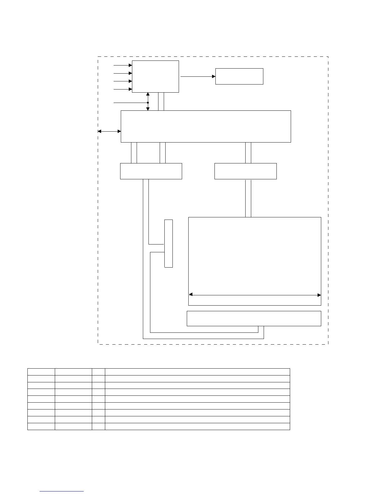
2.10. IC8455 (VHiM24C64WN-1Y)
2.10.1 Block Diagram
2.10.2 Pin Connections and short description
Pin No. Pin Name I/O Pin Function
1 E0 I Chip Enable Input
2 E1 I Chip Enable Input
3 E2 I Chip Enable Input
4 Vss - Ground
5 SDA I/O Serial data
6 SCL I Serial clock
7 WC# I Write Control
8 VCC - Power supply
M24C64
Shift
EEPROM
Register
XDEC
MEMORY
CONTROL
LOGIC
GENERATORHV
Address Register
and Counter Data Register
YDEC
1 page
I/O
SCL
E2
E1
E0
WC#
SDA

Other manuals for Sharp LC-40LU700E

Related product manuals