EasyManua.ls Logo

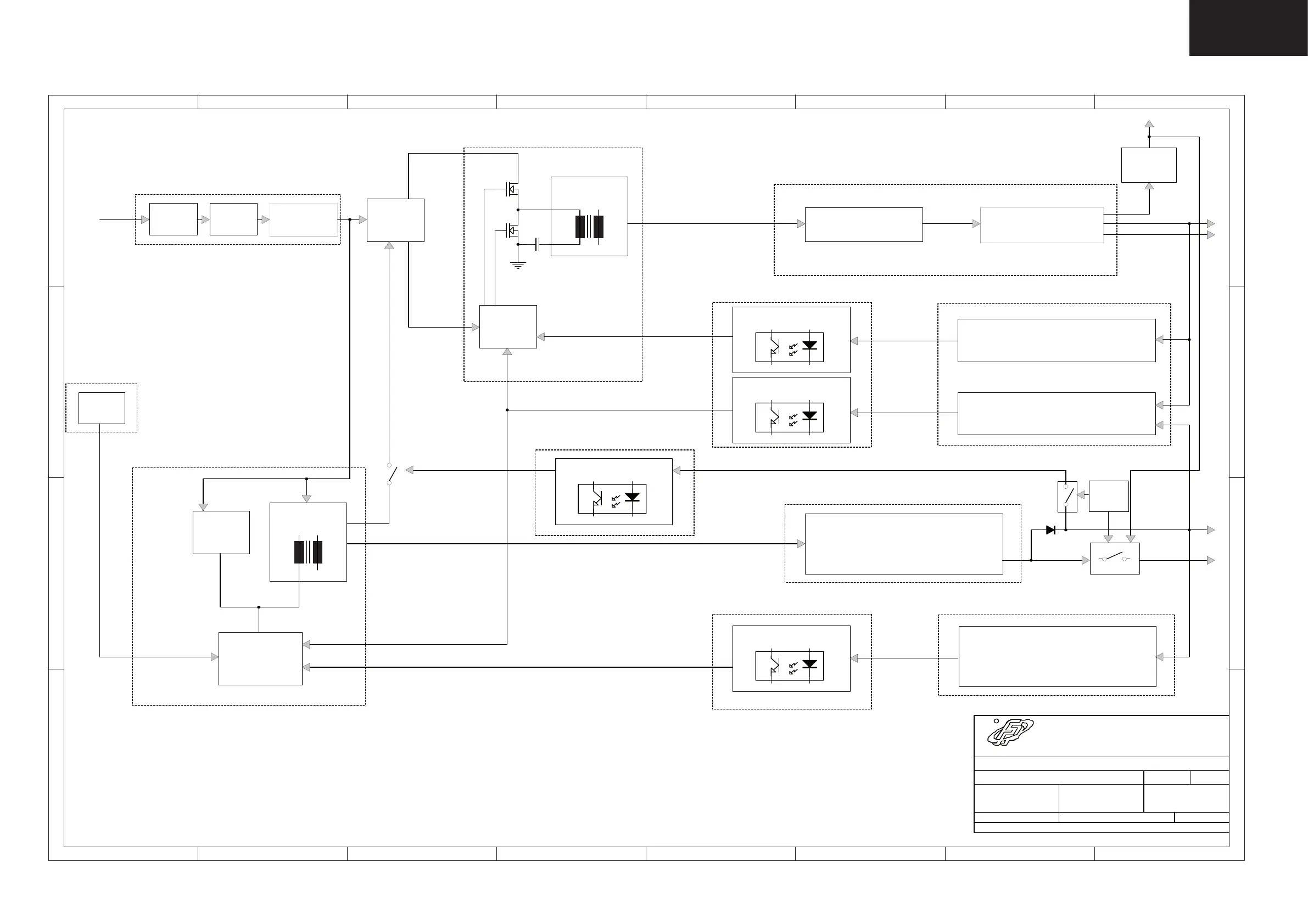
Sharp LC-50LE750E - Power Unit Block Diagram

Sharp LC-50LE750E
166 pages
Print Icon
To Next Page IconTo Next Page
To Next Page IconTo Next Page
To Previous Page IconTo Previous Page
To Previous Page IconTo Previous Page
Loading...

Related product manuals