EasyManua.ls Logo

Sharp PN-465U - CHAPTER 7. CIRCUIT DIAGRAM & PARTS LAYOUT; 1. CIRCUIT DIAGRAM

Sharp PN-465U
92 pages
To Next Page IconTo Next Page
To Next Page IconTo Next Page
To Previous Page IconTo Previous Page
To Previous Page IconTo Previous Page
Loading...
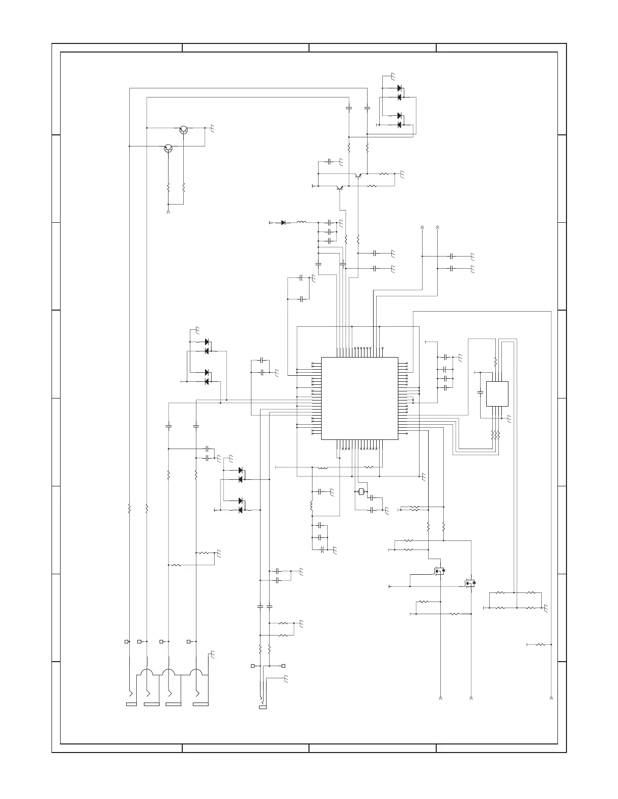
PN-465U CIRCUIT DIAGRAM & PARTS LAYOUT
7 – 1
A
B
C
D
87654
3
21
12345678
D
C
B
A A
B
C
D
87654
3
21
12345678
D
C
B
A A
B
C
D
87654
3
21
12345678
D
C
B
A A
B
C
D
87654
3
21
12345678
D
C
B
A
1/5
MSP circuit of I/F2 PWB
AMP_+3.3V
AMP_+3.3V
AMP_+3.3V
AMP_+3.3V
AMP_+5V
AMP_+5V
AMP_+2.5V
AMP_+2.5V
AMP_+3.3V
AMP_+9V
AMP_+9V
AMP_+9V
AMP_+9V
AMP_+9V
MSTR_SCL2
MSTR_SDA2
RESET34402
AMP_L 2
AMP_R 2
OUT_MUTE
R
L
R
L
D5
1SS355
D5
1SS355
C6
4.7u(3216)
C6
4.7u(3216)
C13
470p
C13
470p
R22
10k
R22
10k
R29 33R29 33
R25 100R25 100
C3
330p
C3
330p
R8
47k
R8
47k
Q4
2SC2412KT146
Q4
2SC2412KT146
R11
47k
R11
47k
L2 LBC2016T3R3ML2 LBC2016T3R3M
C12
1500p
C12
1500p
R33 33R33 33
R36
10k
R36
10k
C23
2p
C23
2p
T_P4T_P4
C21
10u(2012)
C21
10u(2012)
23
1
D1
DAN217UT106
D1
DAN217UT106
C9
330p
C9
330p
R34
NA
R34
NA
R13 1kR13 1k
1
2 3
Q1
2SD2704K
Q1
2SD2704K
R21
NA(10k)
R21
NA(10k)
R18
1.8k
R18
1.8k
b1
b2
a1,a2,a3,a4
b3
b4
CN1
LPR6520-G9
CN1
LPR6520-G9
L3
LBC2016T3R3M
L3
LBC2016T3R3M
C32 0.1uC32 0.1u
R3 15kR3 15k
R1
220
R1
220
C25
18000p
C25
18000p
R10
150
R10
150
Q3
2SC2412KT146
Q3
2SC2412KT146
R28 33R28 33
R17 470R17 470
C27
1500p
C27
1500p
T_P1T_P1
R7
470
R7
470
C11
0.1u
C11
0.1u
C28
470p
C28
470p
23
1
D6
DAN217UT106
D6
DAN217UT106
23
1
D4
DAN217UT106
D4
DAN217UT106
R20
NA(10k)
R20
NA(10k)
3
1
2
Q5
2SK3018
Q5
2SK3018
C30
1000p
C30
1000p
C7
0.1u
C7
0.1u
C18
10u(2012)
C18
10u(2012)
I2C_CL
2
I2C_DA
3
I2S_CL
4
I2S_WS
5
I2S_DA_OUT
6
I2S_DA_IN1
7
ADR_DA
8
ADR_WS
9
ADR_CL
10
DVSUP
11
DVSS
14
I2S_DA_IN2
17
NC
18
NC
19
NC
20
RESETQ
21
DACA_R
24
DACA_L
25
VREF2
26
DACM_R
27
DACM_L
28
NC
29
DACM_SUB
30
NC
31
SC2_OUT_R
33
SC2_OUT_L
34
VREF1
35
SC1_OUT_R
36
SC1_OUT_L
37
CAPL_A
38
AHVSUP
39
CAPL_M
40
AHVSS
44
AGNDC
45
SC4_IN_L
47
SC4_IN_R
48
ASG
49
SC3_IN_L
50
SC3_IN_R
51
ASG
52
SC2_IN_L
53
SC2_IN_R
54
ASG
55
SC1_IN_L
56
SC1_IN_R
57
VREFTOP
58
MONO_IN
60
AVSS
61
AVSUP
65
ANA_IN1+
67
ANA_IN-
68
ANA_IN2+
69
TESTEN
70
XTAL_IN
71
XTAL_OUT
72
TP
73
AUD_CL_OUT
74
NC
75
NC
76
D_CTR_I/O_1
77
D_CTR_I/O_0
78
ADR_SEL
79
STDBYQ
80
NC
1
DVSS
15
DVSS
16
DVSUP
12
DVSUP
13
NC
22
NC
23
NC
32
NC
41
NC
42
AHVSS
43
NC
46
NC
59
AVSS
62
NC
63
NC
64
AVSUP
66
IC1
MSP3440G-QA-C12
IC1
MSP3440G-QA-C12
C14
47000p
C14
47000p
1
2
3
CN2
LGY6502-0900C
CN2
LGY6502-0900C
R12
47k
R12
47k
23
1
D2
DAN217UT106
D2
DAN217UT106
+
CE3
22u/16V
+
CE3
22u/16V
+
CE2
22u/16V
+
CE2
22u/16V
T_P2T_P2
R15 1kR15 1k
C20
10u(2012)
C20
10u(2012)
3
1
2
Q6
2SK3018
Q6
2SK3018
C22
10u(2012)
C22
10u(2012)
C5
10u(2012)
C5
10u(2012)
T_P6T_P6
R16
1k
R16
1k
R30 33R30 33
+
CE1
3.3u/50V
+
CE1
3.3u/50V
C16
470p
C16
470p
C15
10u(2012)
C15
10u(2012)
R6 15kR6 15k
C10
330p
C10
330p
C26
18000p
C26
18000p
R27
NA(4.7k)
R27
NA(4.7k)
1
2 3
Q2
2SD2704K
Q2
2SD2704K
R9
150
R9
150
C1
4.7u(3216)
C1
4.7u(3216)
R23
10k
R23
10k
C19
10000p(B)
C19
10000p(B)
L1
LBC2016T3R3M
L1
LBC2016T3R3M
R14 470R14 470
R31
10k
R31
10k
C2
4.7u(3216)
C2
4.7u(3216)
R26 100R26 100
R2
220
R2
220
SDI
1
LRI
2
BCKI
3
VSS
4
COUNT0
5
COUNT1
6
SDO
7
VDD
8
IC2
NJU26901E2
IC2
NJU26901E2
C24
2p
C24
2p
Y1
18.432MHz
Y1
18.432MHz
T_P3T_P3
R24
NA(4.7k)
R24
NA(4.7k)
R4
470
R4
470
23
1
D7
DAN217UT106
D7
DAN217UT106
R32
NA
R32
NA
C4
330p
C4
330p
R19
1.8k
R19
1.8k
C29
220p
C29
220p
T_P5T_P5
R5
47k
R5
47k
C8
4.7u(3216)
C8
4.7u(3216)
C17
1500p
C17
1500p
C31
1000p
C31
1000p
23
1
D3
DAN217UT106
D3
DAN217UT106
R35
0
R35
0
CHAPTER 7. CIRCUIT DIAGRAM & PARTS LAYOUT
1. CIRCUIT DIAGRAM

Other manuals for Sharp PN-465U

Related product manuals