EasyManua.ls Logo

Sharp PN-K322B - Page 105

Sharp PN-K322B
171 pages
Print Icon
To Next Page IconTo Next Page
To Next Page IconTo Next Page
To Previous Page IconTo Previous Page
To Previous Page IconTo Previous Page
Loading...
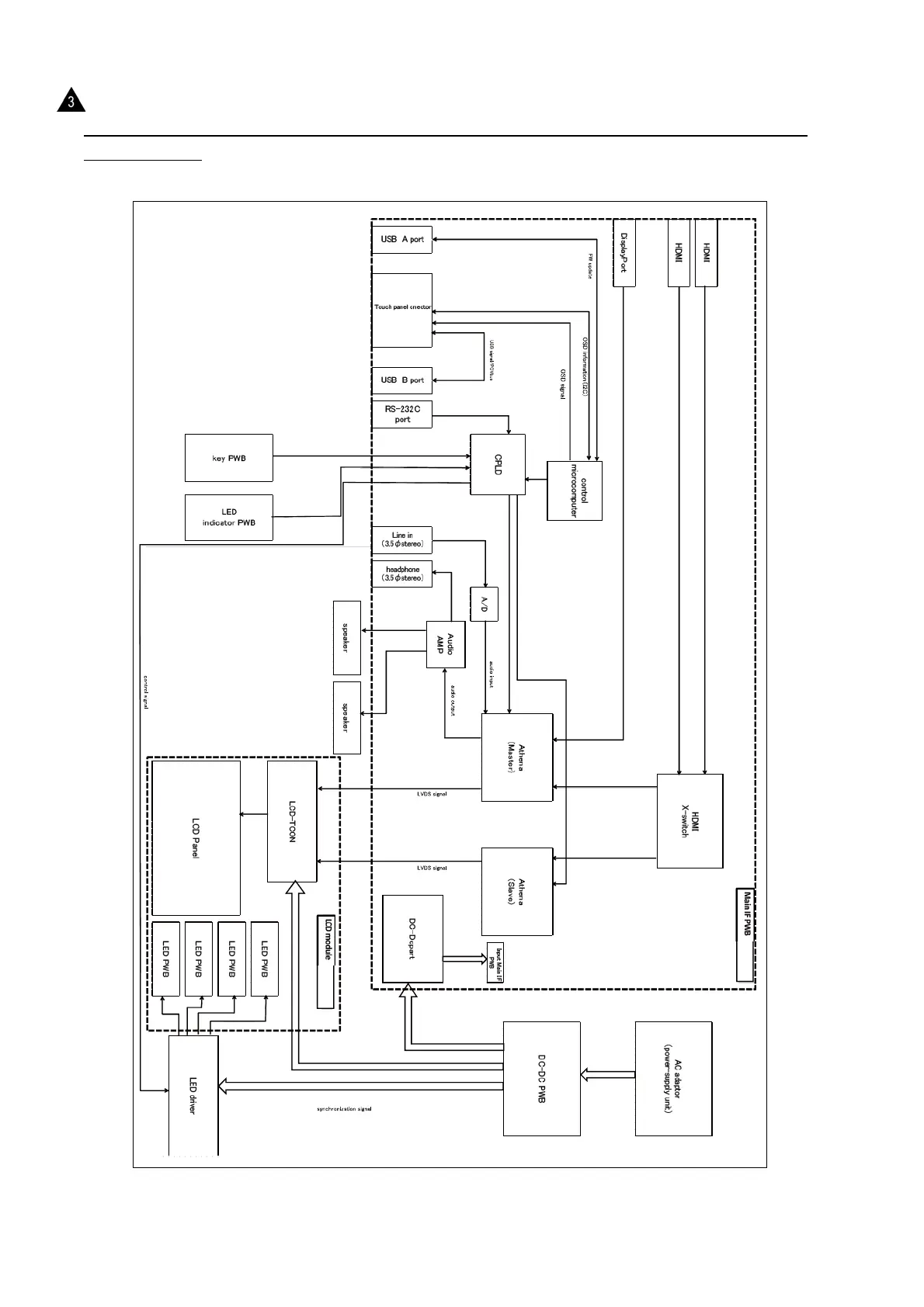
PN-K321/K322B HARDWARE DESCRIPTIONS 8 - 3
3. BLOCK DIAGRAM
BLOCK DIAGRAM
PN-K321/K321H
CN302
CN302
CN1401
CN201
CN2801 CN2803
CN302
CN2800 CN3101
IC2400
CN302
IC2500
CN302
CN801
CN701
IC701
IC802
IC200 IC1400
IC501
:’13/Dec

Other manuals for Sharp PN-K322B

Related product manuals