EasyManua.ls Logo

Sharp PN-K322B - Page 160

Sharp PN-K322B
171 pages
Print Icon
To Next Page IconTo Next Page
To Next Page IconTo Next Page
To Previous Page IconTo Previous Page
To Previous Page IconTo Previous Page
Loading...
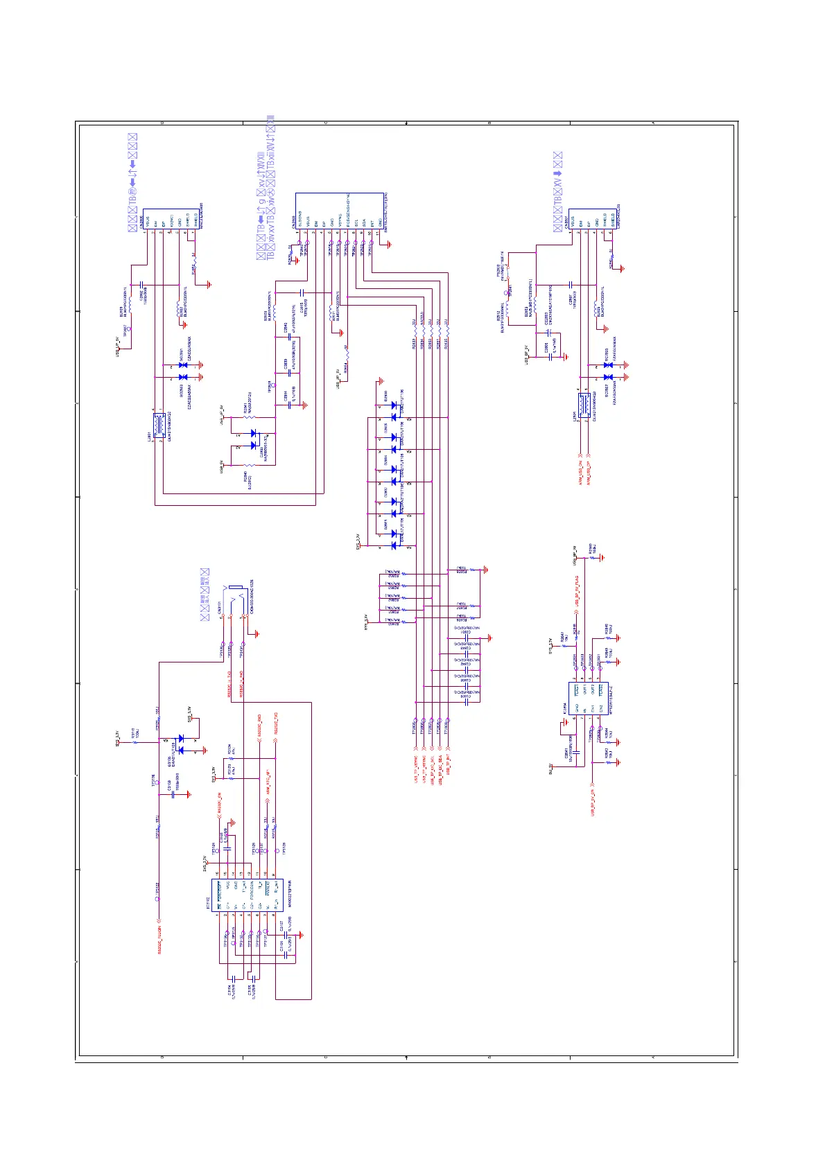
PN-K321/K322B HARDWARE DESCRIPTIONS 8 - 58

Other manuals for Sharp PN-K322B

Related product manuals