EasyManua.ls Logo

Sharp SJ-P58M-GY - Page 14

Sharp SJ-P58M-GY
44 pages
Print Icon
To Next Page IconTo Next Page
To Next Page IconTo Next Page
To Previous Page IconTo Previous Page
To Previous Page IconTo Previous Page
Loading...
14
SJ-P58M/58M
SJ-P63M/63M
SJ-P68M/68M
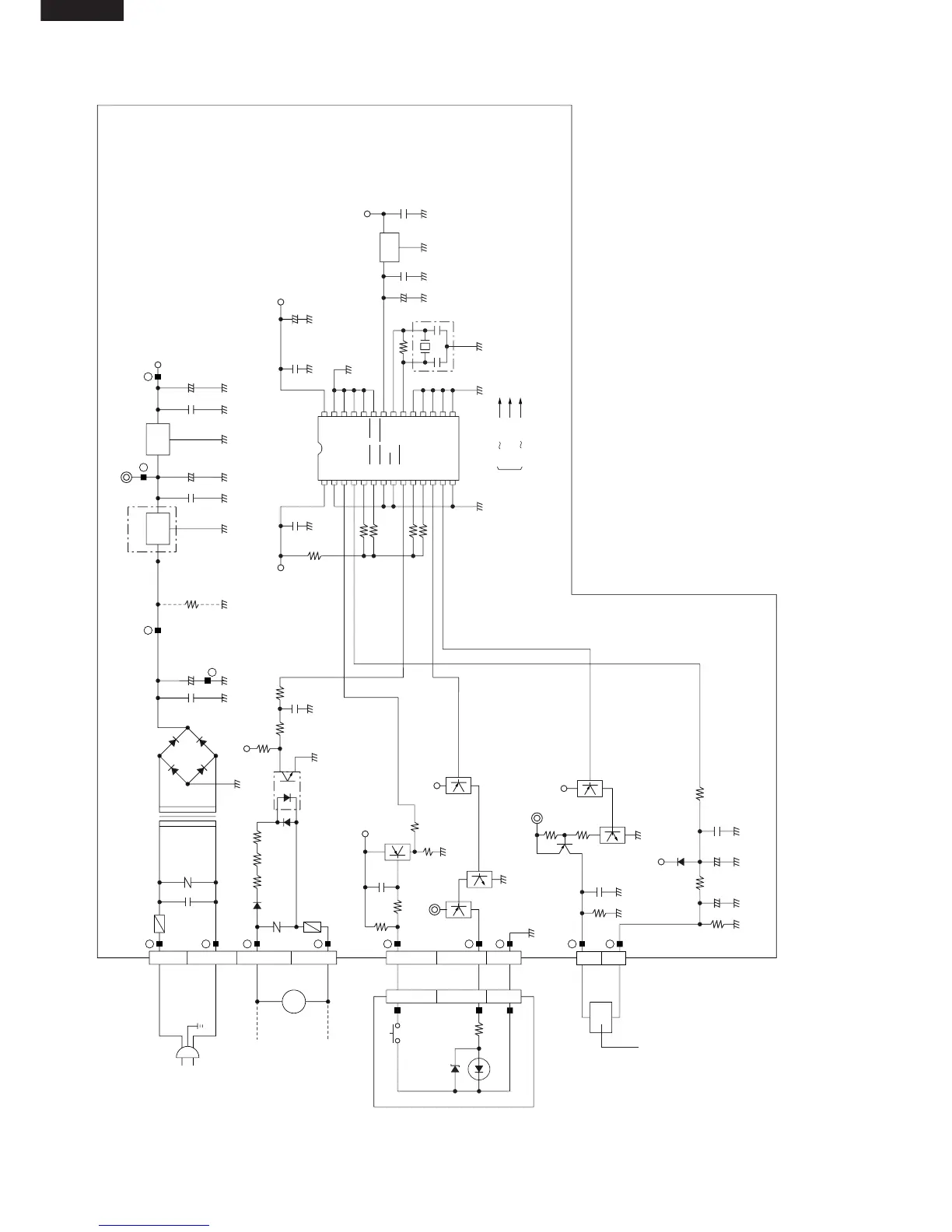
Figure W-5. Circuit Diagram (Only for SJ-P58M,P63M,P68M)
1
2
3
4
5
6
7
8
9
10
11
12
13
1. Resistance which is not specified : 5% 1/8W
2. Rated voltage of
thecondenserwhich is not specified : 25V
[ NOTE ]
5
3
7
1
1
1
3
2
2
1
3
2
CN1
CN3
CN2
CN4
SW
2A
2A
F-FM
PC
(PANEL PWB)
(MAIN PWB)
(A/D)
D5
D4
R1 R2 R3
R5
2.2K
R21
(1/2W)
680
C7
0.1
µ
R4
10K
R7
1K
R12
2.2K
R10
2.2K
R8
10K
4.7K R20
1M R6
RS1
RS2
RS3
R18
10K
R14
1K
R16
10K
R17
(1/2W)
1.8
R11
1K
R9
1K
R13
4.7K
R15
4.7K
PC1
PC123
CF1 CST4.00MGW
TMP47C241N
INPUT VOLTAGE
D6
D3
VRS1
C13
0.1
µ
C15
100
µ
10V
C10
1
µ
50V
C9
0.1
µ
VRS2
Q7
KRA101M
Q5
KRA101M
Q4
KRC101M
Q3
KTA1046
Q6
KRA101M
Q1
KRA101M
Q2
KRC101M
C2
2200
µ
35V
R19
OPEN
C16
0.1
µ
C18
0.1
µ
C19
1000
µ
25V
C8
0.1
µ
C6
0.1
µ
C4
0.1
µ
C20
100
µ
10V
C17
100
µ
10V
12V
12V
12V
5V
G
IIOO
G
HS
IC2IC1
IC4
7812 7805
C3
0.1
µ
50V
TRNS IN4005E
PST993E
IC3
D1
IN4007E
D2
ISS270A
D7
ISS270A
ZD1
LED1
C1
0.1
µ
C11
0.1
µ
C12
0.1
µ
C5
1
µ
50V
13
2
VAREF
R40(AINO)
R41(AIN1)
R42(AIN2)
R43(AIN3)
R71(WT0)
R80(INT2)
R81(T2)
R82(INT1)
P10
P11
P12
P13
VSS
VDD
K03
K02
K01
K00
HOLD
RESET
XOU
XIN
TEST
R92
R91
R90
P20
220 240V
120V
110 120V
RS1,2,3=43K(1/2W), RS3=OPEN, VRS1,2=560V
RS1,2,3=18K(1/2W), RS3=10K(1/8W), VRS1,2=270V
RS1,2,3=18K(1/2W), RS3=SHORT,
VRS1,2=270V
250V
PC
:
PLASMACLUSTER UNIT
(IONIZER-K)

Related product manuals