EasyManua.ls Logo

Sharp VT-3418X - Page 50

Sharp VT-3418X
170 pages
Print Icon
To Next Page IconTo Next Page
To Next Page IconTo Next Page
To Previous Page IconTo Previous Page
To Previous Page IconTo Previous Page
Loading...
1
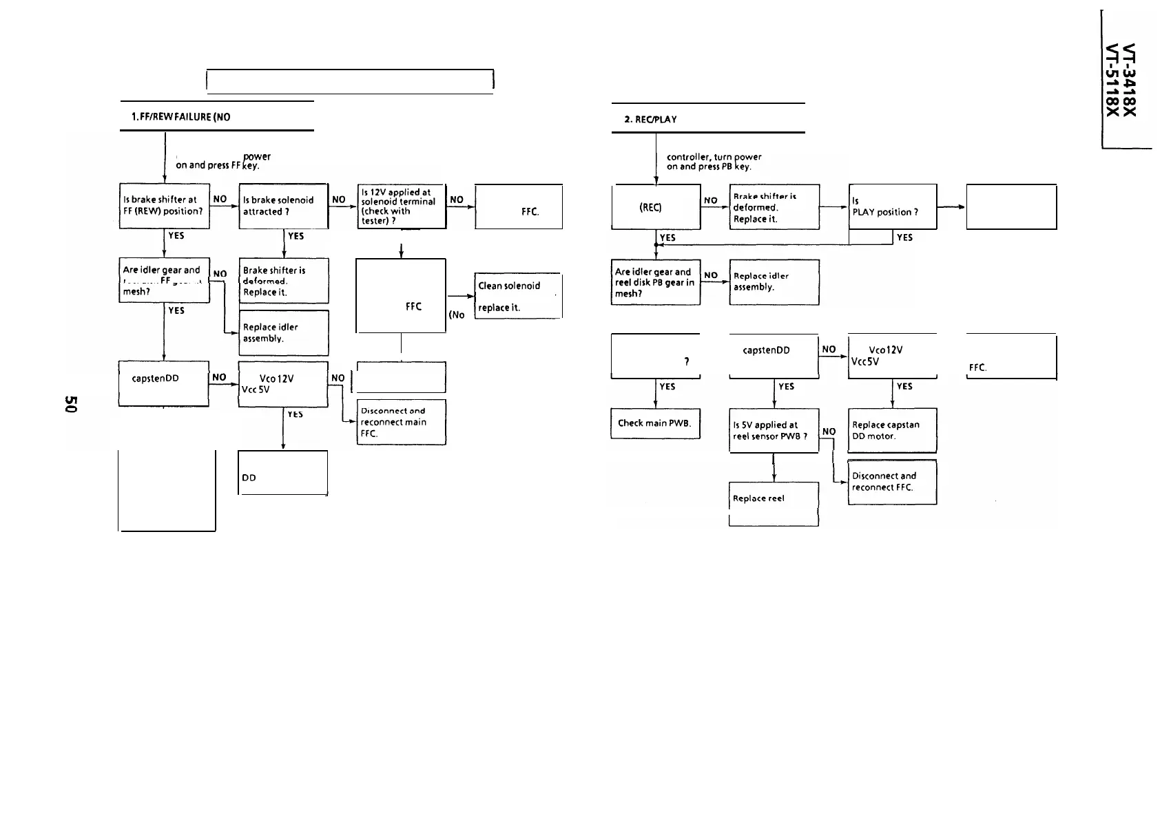
MECHANISM TROUBLESHOOTING
]
I
1.
FF/REW
FAILURE(N0 TAPE WINDING)
I
I
2.
REVPLAY FAILURE (MODE RELEASE)
I
Remove cassette
controller, turn
I:
ower
ey.
reel disk
FF
gear in
I
YES
+
Check for broken
solenoid lead (turn
power off,
disconnect
FFC
and
check with tester).
t
Is
capsten
DD
motor turning?
Are
Vco
12V
and
Vcc
5V
applied ?
k
1
Replacesolenoid.
]
I--
Tape travel is
presumably
overloaded due to
damage on tape.
Damaged tape is to
be out of use.
Replace capstan
DD
motor.
I
1
Disconnect and
reconnect
FFC.
-
while attracted, or
(No
broken
lead)
Remove cassette
T
Is brake shifter at
PLAY (MC)
position?
NO
Is
brake shifter at
-
I
YES
Replace relay
shifter.
Is take-up reel disk NO
Is
capsten
DD
Are
Vco
12V
and
NO
Disconnect and
pulse outputted
7
H
motor turning ?
Vcc
5V
applied ?
H
reconnect main
FFC.
1
YES
I
sensor.

Related product manuals