EasyManua.ls Logo

Siemens LMV51.000C2 - Page 23

Siemens LMV51.000C2
327 pages
To Next Page IconTo Next Page
To Next Page IconTo Next Page
To Previous Page IconTo Previous Page
To Previous Page IconTo Previous Page
Loading...
23/327
Building Technologies Basic Documentation LMV5... CC1P7550en
2 General 22.05.2018
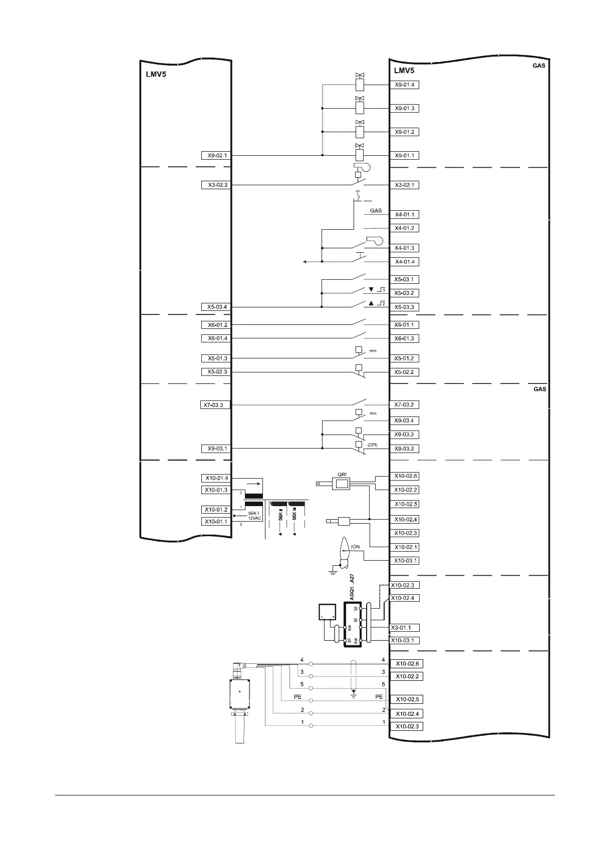
Block diagram (cont‘d)
PRI
LINE
1
T1
AGG5.2
P
ON/OFF
Power signal for
air pressure switch (LP)
P
P
max
START
HO-START
P
max
LT
L1'
QRB
INT
P
P
7550a26e/0718
black
START
QRA
Fuel valve V1 (GAS)
Fuel valve PV (GAS)
Fuel valve SV (GAS)
Air pressure switch (LP)
Fuel selection GAS
Fuel selection OIL
Fan condactor contact (GSK) or ARF-DW
Lockout / manual locking
Controller (ON/OFF)
Controller closed / stage 3
Controller open / stage 2
Start release oil (START)
Heavy oil - direct start
Oil pressure switch-min
Oil pressure switch-max
Start release for gas (START) or
CPI (oil and/or gas)
Gas pressure switch-min
Gas pressure switch-max
Gas pressure switch - valve proving /
valve proving or valve closure contact (CPI)
Flame alternative 1
QRI (IR detector) signal voltage
QRI ( IR detector) supply voltage
Protective earth (PE)
Neutral conductor (N)
Fan
Ionization
Flame alternative 2
Flame alternative 3
QRA7 signal voltage
QRA7 supply voltage
Protective earth (PE)
Neutral conductor (N)
Power signal (L)
Fuel valve V2 (GAS)
Neutral conductor (N)
Power signal (L)
Ionization probe (ION)
QRB signal voltage
Power signal (L)
OIL
OIL+GAS
Power signal for
controller contro
Power signal for
start release oil
Power signal for
heavy oi - direct start
Power signal for
oil pressure switch-min
Power signal for
oil pressure switch-max
Power signal for
start release gas
Power signal for
pressure switch
Neutral conductor
Power signal
transformer
AC power signal G0
AC power signal G
OIL
blue
brown
gr
QRA7...
Cable AGM23...
Figure 5: Block diagram –inputs / outputs

Table of Contents

Related product manuals