EasyManua.ls Logo

Siemens SINUMERIK ONE NCU 1740 - Page 141

Siemens SINUMERIK ONE NCU 1740
164 pages
To Next Page IconTo Next Page
To Next Page IconTo Next Page
To Previous Page IconTo Previous Page
To Previous Page IconTo Previous Page
Loading...
Digital inputs
Characteristics:
X222: DI 3.0 to 3.7 are connected as rapid inputs.
The inputs have no signaling (status LEDs).
The inputs are not isolated.
It is not possible to connect 2-wire BEROs.
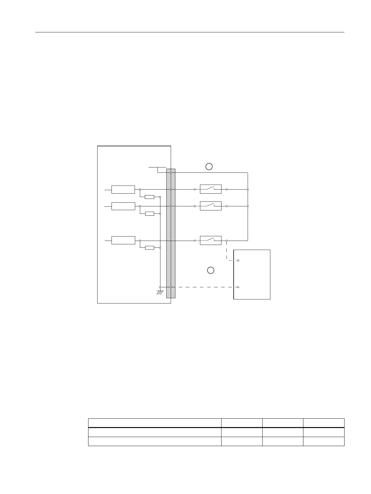
Terminal assignment for the digital inputs:
The following 󹪝gure shows an example of the terminal assignment for the digital inputs on
connector X111. Connectors X222 and X333 are assigned analogously.
3LQQXPEHU
5HFHLYHU
([WSRZHUVXSSO\
3287H[W
VWDELOL]HG
5HFHLYHU
5HFHLYHU
33'$31
;;;

3287
9'&
0
9
9
when using the internal power supply P24OUT
when using the external power supply P24OUT
ext
Figure 12-15 Terminal assignment for the digital inputs
Power supply for digital inputs (X111, X222, X333: Pin 2)
The internal power supply (P24OUT) is taken from the general power supply of module
X1, pin 2 (P24).
Alternatively, an external power supply can be connected if the load at the digital outputs
becomes too high.
Technical data:
Table 12-45 Electrical speci󹪝cation of the digital inputs:
Digital inputs min. max. Nominal
High-level voltage (U
H
) 15 V 30 V 24 V
Input current I
IN
at V
H
2 mA 15 mA -
Connectable components
12.3 PP 72/48D PN 2/2A PN
NCU 1740
Equipment Manual, 10/2021, A5E51087503B AA 141

Table of Contents

Related product manuals