EasyManua.ls Logo

Silicon Laboratories Si4432 - Si4432 Functional Block Diagram

Silicon Laboratories Si4432
160 pages
Print Icon
To Next Page IconTo Next Page
To Next Page IconTo Next Page
To Previous Page IconTo Previous Page
To Previous Page IconTo Previous Page
Loading...
Si4432
2 Preliminary Rev. 0.4
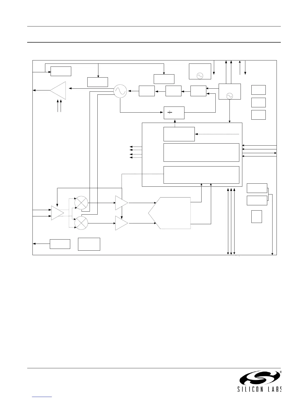
Functional Block Diagram
LPF CP
Delta Sigma
Modulator
N
LNA
Mixers
PGA
AGC Control
PA
VCO
SPI, & Controller
Digital Logic
PFD
PWR_CTRL
TX
RFn
PA_RAMP
PWR_CTRL
PA_RAMP
GPIO_2
GPIO_1
TXMOD
Xout
Xin
Digital Modem
Digital LDO
RC 32K OSC
30M XTAL
OSC
RF LDO
IF LDO
VCO LDO
PLL LDO
BIAS
SDN
TXRXSW
ANTDIV
Low Power
Digital LDO
POR
Temp
Sensor
VR_DIG
GPIO_0
VDD_DIG
SDO
SDI
SCLK
VDD_DIG
VR_IF
LBD
nSEL
VDD_RF
8Bit
ADC
RFp
ADC
Downloaded from Elcodis.com electronic components distributor

Table of Contents