EasyManua.ls Logo

Simplex 2120 - Page 37

Simplex 2120
40 pages
Print Icon
To Next Page IconTo Next Page
To Next Page IconTo Next Page
To Previous Page IconTo Previous Page
To Previous Page IconTo Previous Page
Loading...
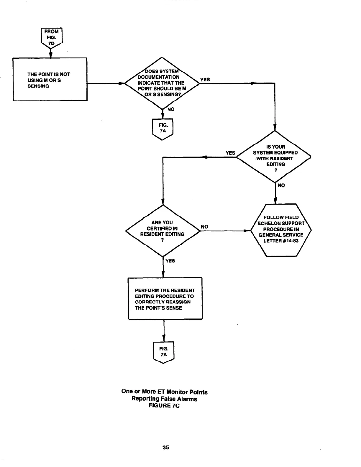
FROM
FIG.
I
THE POINT IS NOT
USING M OR S
SENSING
INDICATE THAT THE
YES
SYSTEM EQUIPPED
I
,WlTH RESIDENT
FOLLOW FIELD
CERTIFIED IN
PROCEDURE IN
RESIDENT EDITING
GENERAL SERVICE
LElTER #14-83
PERFORM THE RESIDENT
EDITING PROCEDURE TO
CORRECTLY REASSIGN
THE POINT’S SENSE
h
FIG.
7A
One or More ET Monitor Points
Reporting False Alarms
FIGURE 7C
35
firealarmresources.com

Other manuals for Simplex 2120

Related product manuals