EasyManua.ls Logo

Sony HT-SS500 - Page 2

Sony HT-SS500
2 pages
Print Icon
To Previous Page IconTo Previous Page
To Previous Page IconTo Previous Page
Loading...
HT-SS500 2-682-473-01(1) GB/FR/ES/DE/NL/SE/IT/PL
HOME THEATRE
SYSTEM
HT-SS500
Luidsprekeraansluiting
Högtalaranslutning
Guida per il collegamento dei diffusori
Podłączenie głośników
Nederlands
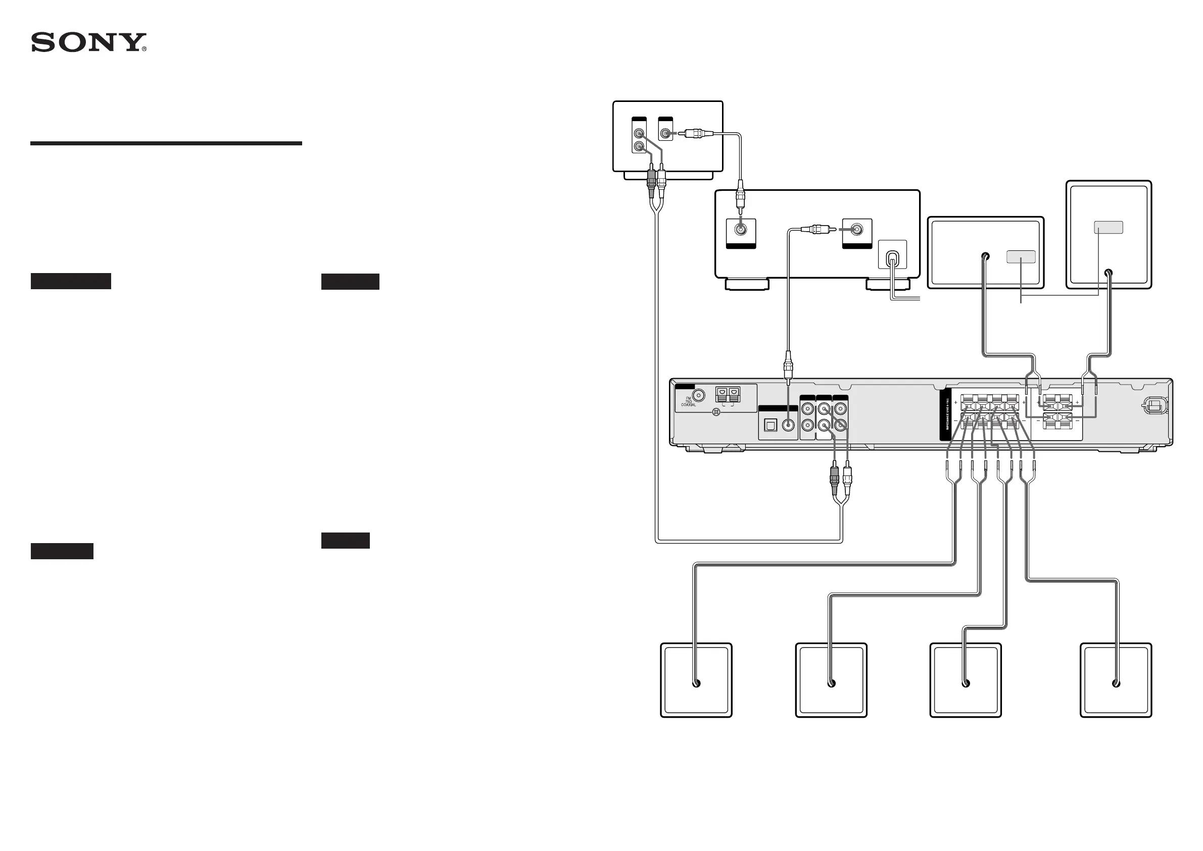
In deze luidsprekeraansluiting wordt beschreven hoe u de DVD-speler, een TV-
toestel en luidsprekers inclusief een subwoofer kunt aansluiten zodat u kunt
luisteren naar surround sound via meerdere kanalen met de DVD-speler. Raadpleeg
de gebruiksaanwijzing bij de receiver voor meer informatie.
Voordat u de luidsprekers aansluit, controleert u de modelnaam op het
luidsprekerlabel. U vindt het luidsprekerlabel van de voor- en surroundluidsprekers
aan de onderkant van de luidsprekers. Het luidsprekerlabel voor de
middenluidspreker en de subwoofer bevindt zich op het achterpaneel van de
luidsprekers. Sluit de luidsprekers aan zoals wordt weergegeven in de afbeelding
rechts.
De voorluidsprekers, middenluidspreker en subwoofer zijn magnetisch afgeschermd
zodat deze in de buurt van een televisie kunnen worden geïnstalleerd. De
surroundluidsprekers zijn echter niet magnetisch afgeschermd. U kunt de
surroundluidsprekers dus het beste verder uit de buurt van de televisie zetten.
Opmerkingen
Als u het beeld van de DVD op het televisiescherm wilt weergeven, controleert u of de
video-uitgang van de DVD-speler is aangesloten op de televisie. Raadpleeg de
gebruiksaanwijzingen bij de DVD-speler en de televisie voor meer informatie.
Als u optimaal wilt genieten van surround sound tijdens het bekijken van
televisieprogramma's, kunt u het beste de volgende handelingen uitvoeren:
- sluit de audio-uitgang van de televisie aan op de VIDEO 2 AUDIO IN-aansluiting
van de receiver. Selecteer vervolgens VIDEO 2 als ingang.
- het volume van de televisie is uitgeschakeld of is gedempt.
Raadpleeg het gedeelte "Surround sound beluisteren" in de gebruiksaanwijzing bij de
receiver voor meer informatie over het selecteren van surround sound.
Svenska
På den sidan, ”Högtalaranslutning”, beskrivs gör för att ansluta DVD-spelare, en
TV, högtalare och subwoofer till ett system som återger flerkanaligt surroundljud.
Mer information finns i bruksanvisningen till mottagaren.
Kontrollera modellbeteckningen på högtalaretiketten innan du ansluter högtalarna.
Högtalaretiketten på de främre högtalarna och surroundhögtalarna sitter på
respektive högtalares undersida. Högtalaretiketten på mitthögtalaren och
subwoofern sitter etiketten på respektive högtalares baksida. Illustrationen till höger
visar hur du gör anslutningarna.
De främre högtalarna, mitthögtalaren och subwoofern är magnetiskt avskärmade så
att de ska kunna placeras i närheten av en TV. Däremot är inte surroundhögtalarna
magnetiskt avskärmade varför du rekommenderas att placera dem en bit bort från
TV:n.
Obs!
Om du vill visa bilden från en DVD-spelare på TV-skärmen måste DVD-spelarens
videoutgång vara ansluten till TV:n. Mer information finns i bruksanvisningen som
följer med DVD-spelaren och TV:n.
För att få det mesta ur surroundljudet när du tittar på TV-program bör du
- ansluta ljudutgången på TV:n till VIDEO 2 AUDIO IN-kontakten på
mottagaren. Välj sedan VIDEO 2 som ingång.
- Sänk eller stäng av ljudet från TV:n.
Mer information om hur du väljer surroundljud finns under ”Lyssna på surroundljud”
i bruksanvisningen som medföljer mottagaren.
SS-SRP700
SR
Surroundluidspreker (rechts)
Surroundhögtalare (höger)
Diffusore surround (destro)
Głośnik dźwięku przestrzennego
(prawy)
Middenluidspreker
Mitthögtalare
Diffusore centrale
Głośnik środkowy
SS-CNP700
SS-MSP700
L
Voorluidspreker (links)
Främre högtalare (vänster)
Diffusore anteriore (sinistro)
Głośnik przedni (lewy)
SS-SRP700
SL
Surroundluidspreker (links)
Surroundhögtalare (vänster)
Diffusore surround (sinistro)
Głośnik dźwięku przestrzennego
(lewy)
Luidsprekerlabel
Högtalaretikett
Etichetta sul diffusore
Etykieta głośnika
Subwoofer
Subwoofer
Subwoofer
Subwoofer
SS-WP700
DVD-speler
DVD-spelare
Lettore DVD
Odtwarzacz DVD
SS-MSP700
R
Voorluidspreker (rechts)
Främre högtalare (höger)
Diffusore anteriore (destro)
Głośnik przedni (prawy)
Italiano
Nella presente Guida per il collegamento dei diffusori vengono illustrate le modalità
di collegamento del lettore DVD, un televisore, dei diffusori e del subwoofer che
consentono di ottenere l’effetto surround multicanale dal lettore DVD. Per ulteriori
informazioni, consultare le istruzioni per l’uso in dotazione con il ricevitore.
Prima di collegare i diffusori, controllare il nome del modello riportato sull’etichetta
dei diffusori. Per i diffusori anteriori e surround, l’etichetta si trova nella parte
inferiore. Per il diffusore centrale e il subwoofer, l’etichetta si trova nella parte
posteriore. Collegare i diffusori come mostrato nella figura a destra.
I diffusori anteriori il diffusore centrale e il subwoofer sono schermati
magneticamente per consentirne il posizionamento in prossimità di televisori.
Tuttavia, poiché i diffusori surround non sono schermati magneticamente, si
consiglia di allontanarli dal televisore.
Note
Per visualizzare l’immagine del DVD sullo schermo del televisore, accertarsi che
l’uscita video del lettore DVD sia collegata al televisore. Per ulteriori informazioni,
consultare le istruzioni per l’uso in dotazione con il lettore DVD e con il televisore.
Per ascoltare l’audio surround durante la visione di programmi televisivi, si consiglia
di
- collegare l’uscita audio del televisore alla presa VIDEO 2 AUDIO IN del ricevitore.
Quindi, selezionare VIDEO 2 come ingresso.
- abbassare il volume o disattivare l'audio del televisore.
Per ulteriori informazioni sulla selezione dell’audio surround, consultare la sezione
relative all’ascolto dell’audio surround nelle istruzioni per l’uso in dotazione con il
ricevitore.
Polski
Na ulotce zatytułowanej Podłączenie głośników przedstawiono sposób podłączania
odtwarzacza DVD, odbiornika TV, głośników i subwoofera, tak aby można było korzystać
z wielokanałowego dźwięku pochodzącego z odtwarzacza DVD. Szczegółowe informacje
na ten temat można znaleźć w instrukcji obsługi dostarczonej z odbiornikiem.
Przed podłączeniem głośników należy sprawdzić nazwę modelu na ich etykietach.
Etykiety głośników przednich i głośników dźwięku przestrzennego znajdują się na
spodzie głośników. Etykiety głośnika środkowego i subwoofera znajdują się na tylnych
panelach tych głośników. Głośniki należy podłączyć w sposób przedstawiony na ilustracji
z prawej strony.
Głośniki przednie, głośnik środkowy oraz subwoofer są ekranowane magnetycznie, dzięki
czemu można instalować je w pobliżu odbiornika TV. Jednak głośniki dźwięku
przestrzennego nie są ekranowane, dlatego zalecane jest umieszczanie ich w nieco
większej odległości od odbiornika TV.
Uwagi
Aby wyświetlić obraz z odtwarzacza DVD na ekranie telewizora, należy sprawdzić, czy
wyjście wideo odtwarzacza DVD jest połączone z telewizorem. Szczegółowe
informacje na ten temat można znaleźć w instrukcjach obsługi dostarczonych z
odtwarzaczem DVD i telewizorem.
Aby można było uzyskać pełnię dźwięku przestrzennego podczas oglądania
programów TV, zalecane jest
Połączenie wyjścia audio telewizora z gniazdem VIDEO 2 AUDIO IN odbiornika.
Następnie wybranie gniazda VIDEO 2 jako źródła sygnału wejściowego.
- Wyłączenie lub wyciszenie dźwięku telewizora.
Szczegółowe informacje na temat wybierania dźwięku przestrzennego zawiera sekcja
„Słuchanie dźwięku przestrzennego” w instrukcji obsługi dostarczonej z odbiornikiem.
ADigitale coaxkabel
Koaxial digitalkabel
Cavo digitale coassiale
Cyfrowy przewód koncentryczny
BVideokabel
Videokabel
Cavo video
Przewód wideo
CLuidsprekersnoeren
Högtalarkabel
Cavo diffusore
Przewód głośnikowy
Televisie
TV
Televisore
Odbiornik TV
U
ANTENNA
DVD
COAX IN
OPT IN
SA-CD/CD
DIGITAL
SA-CD/CD
AUDIO IN
VIDEO 2
AUDIO IN
VIDEO 1
AUDIO IN
L
R
L
R
LLR
RL
AM
SPEAKERS
R
R
CENTER
SUB
WOOFER
OUTPUT
VIDEO
DIGITAL OUT
COAXIAL
INPUT
VIDEO
OUTPUT
AUDIO
OUT
L
R
L
FRONT SURROUND
A
C
C
C
C
C
C
B
D
DAudiokabel
Ljudkabel
Cavo audio
Przewód audio
2682473011_SS500.p65 31/03/06, 3:29 PM2

Related product manuals