EasyManua.ls Logo

Spa Extreme - Electrical System Wiring Schematic; Wiring Diagram Overview; Wiring Best Practices; Race Day Checks and Notes

Spa Extreme
16 pages
Print Icon
To Next Page IconTo Next Page
To Next Page IconTo Next Page
To Previous Page IconTo Previous Page
To Previous Page IconTo Previous Page
Loading...
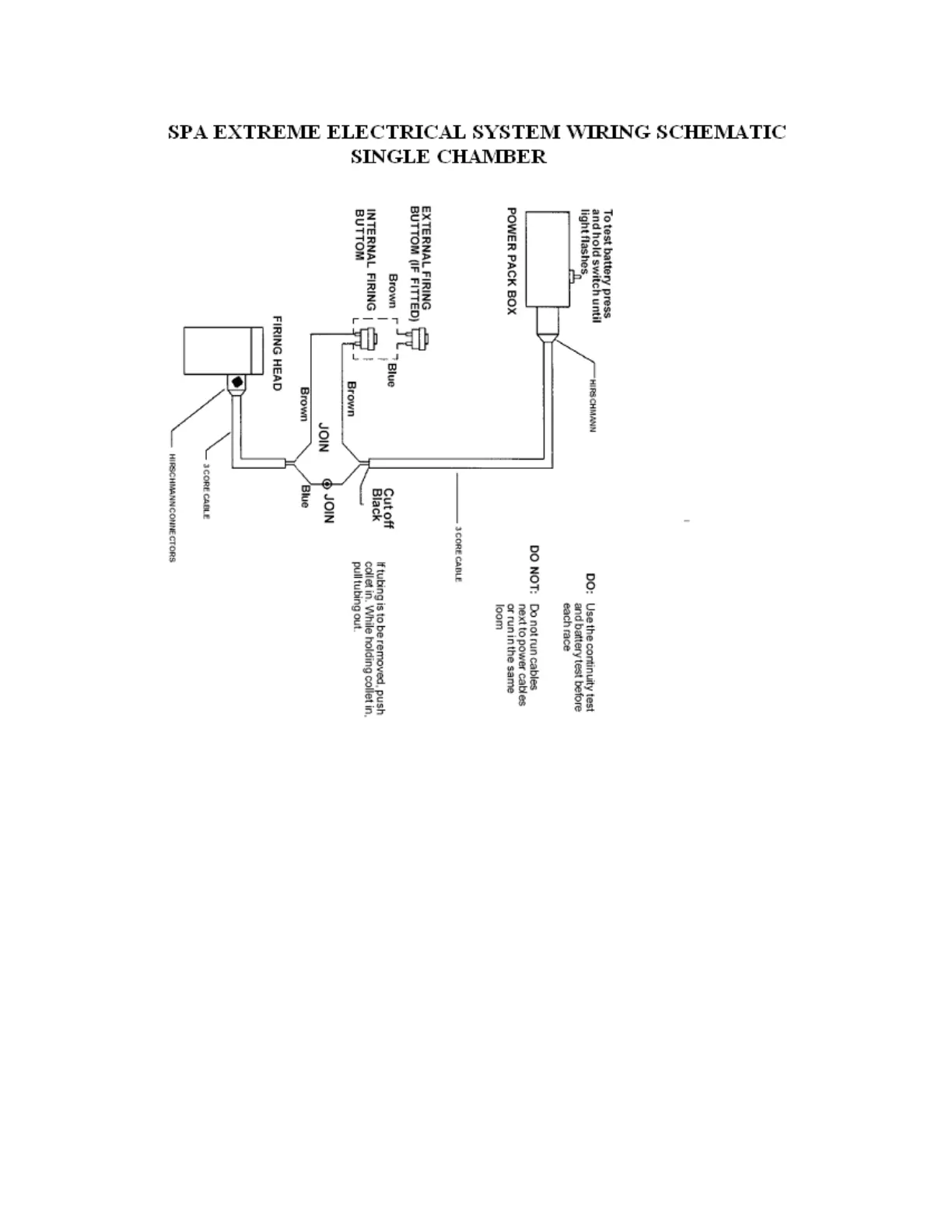
Fig 4
To test the battery, push and hold lever switch upwards in the “Battery Check”
position until yellow light flashes.
If the extinguisher tubing is to be removed, push the black collet in and pull the
tubing out at the same time.
RECOMMENDED: Use the continuity test and battery test before each race.
NOTES
Please ensure that you monitor the following, as you MAY NOT pass scrutinizing
if: -
. The needle of the gauge is in the red.
. The bottle label is worn, damaged or unreadable
.
. The unit is not within the service date.
. The system is in poor condition.
Page 11