EasyManua.ls Logo

Subaru BASE - Page 12

Subaru BASE
138 pages
Print Icon
To Next Page IconTo Next Page
To Next Page IconTo Next Page
To Previous Page IconTo Previous Page
To Previous Page IconTo Previous Page
Loading...
Cockpit Control Unit
Antenna
XM
Antenna
AM / FM
Antenna
AMP
RF RF +B
Resistance
Division
SW
Sterring
USB
2
Pin
Jack
AUX
+B
Analog
USB2.0
Outside
Connection
CAN
Camera
CU
RAB
CU
Radar
Sensor
LH
Stereo
Camera
Advanced
Safety CAN
Rear
Camera
NTSC/
6.0V
CD
USB2.0
+B_backup
ECU
Power Unit
CAN
VDC CU
TPMS
CU
Chassis
CAN
+B_
direct
IGN
Hazard
Driver
Monitoring
Unit
Body
Integration
Unit
A/C CU
Power
Rear gate
CU
Power
Seat
CU
Outer
Mirror
CU LH
Headlamp
With
Automatic
Leveling LH
Body
CAN
Twin +
4.2inch TFT
Meter
CID
(11.6inch)
CID
(7inch)
CID
(7inch)
LDVS
UART
LVDS
/RF
Wi-Fi
BT
IGN
+B_backup
+B_direct/
+B_backup
IGN/REV
Central
Gateway
CU
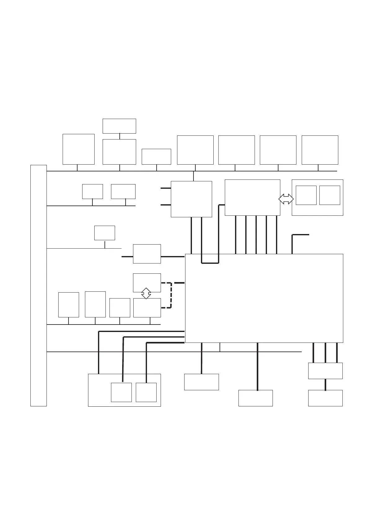
< System diagram : CAN communication>
12